Research

Strategies for effectively managing email at work

Published

Disclaimer

This is an evidence-based research paper prepared for Acas by Dr Emma Russell of the Wellbeing at Work (WWK) Research Group at Kingston Business School, Kingston University.

The views in this research paper are the author's own and do not necessarily reflect those of Acas or the Acas Council. Any errors or inaccuracies are the responsibility of the author alone.

For any further information on this study, or other aspects of the Acas research programme, email research@acas.org.uk

1. Executive summary

Electronic mail – or email – has been a central feature of working life for well over 20 years. Originally conceived as a means for communicating in a text-based format, its use has evolved to its current state as an essential tool for managing, scheduling, communicating and co-ordinating seemingly boundary-less elements of work today. Often maligned in the popular press as enslaving workers by the tyrannical control it apparently exerts (MailOnline, 2016; Burn-Calder, 2014), email nevertheless retains its popularity as the most commonly used work communication method. As such, in this research project we sought to understand how email might help people to achieve their work goals, and the strategies that are adopted by workers to differentially impact both wellbeing and productivity.

In undertaking this programme of research, our primary aim was to identify factors (or themes) that explain the strategies used to deal with work email. This helps us to understand how, why, when and for whom such strategies will have positive and negative repercussions on productivity and wellbeing outcomes. To achieve this aim we designed 2 research phases.

In phase 1, we conducted a Systematic Literature Review (SLR) to provide a rigorous and transparent review of the academic and practitioner research that has been conducted across psychology, management and human-computer interaction fields. From this we extracted three key themes (and 10 sub themes) relating to the effectiveness of workers' strategies for dealing with work email. In phase 2, we held semi-structured, sense checking interviews with 12 working adults. These sense checking interviews validated the interrelated themes identified at phase one, and provided further illustrations of workers' strategic use of work email.

The 3 key themes identified in our research suggest that strategies for dealing with email relate to:

1. Culture – a culture of use has developed within and beyond organisations that both influences and is influenced by the second element.

2. Adaptation to email use and development – workers have developed email behaviours over time that have both positive and negative implications for different goals.

3. Individual differences in email experience – our subjective perceptions and experiences of email depend in part on our personality, job role and demographics, and in part on our perceptions of email as a stressor. Person-led responding impacts not only the strategies we use, but also the outcomes from using these strategies.

We précised our findings from both research phases by providing summary tables of the specific strategies found to be positively and negatively related to productivity and wellbeing outcomes across different groups. This provides a shortcut to differentiating which email strategies are currently working for people.

These strategies are associated with:

  • enhanced work productivity – includes utilising automated/shortcut strategies (often developed through experience and standardisation)
  • reduced work productivity – includes reactive emailing (usually resulting from a pressure to respond quickly to incoming messages)
  • enhanced wellbeing – includes actively embedding email into one's normal working day
  • reduced wellbeing – includes addictive checking of email, often via devices

In carrying out this rigorous review of the literature, along with the sense checking interviews, it was interesting to find that a number of popular conceptions about email are questioned by our findings. Some of the 'myths' that this report appears to bust include:

Myth No. 1:

Email is stopping us from fostering high-quality work relationships.

Research-led Mythbuster:

Email only reflects and potentially accentuates existing cultures of trust.

What the research says:

If the culture of trust is already poor then email use simply reflects this – for example, email users will keep 'back-covering' audit trails of communications, regularly misinterpret email content, display poor email etiquette, and use 'cc' to hold others accountable. When the existing culture of trust is good, email is used to forge new and rewarding relationships, keeps people informed (such as through 'cc'), and allows people to be considerate about others' time pressures.

Myth No. 2:

We should limit ourselves to checking email a few times a day.

Research-led Mythbuster:

We need to check and process email regularly in order to prioritise and control our work effectively.

What the research says:

Although allowing ourselves to continuously be interrupted by email has been shown to negatively impact productivity, limiting access to it also has negative implications, namely because of the build up of tasks in the inbox. By turning off email alerts and allocating time to check and deal with it at regular intervals, research reports that people feel more in control and less overloaded by email.

Myth No. 3:

Email is a time-wasting distraction from 'real' work.

Research-led Mythbuster:
A tiny proportion of email sent and received at work is non-work critical.

What the research says:
People use email to help them get their jobs done more efficiently, with most people reporting that email is now an essential work tool for them. Very few people engage in non-work critical email during their working day. With a few exceptions, email is now embedded into people's daily work activities, and email users report that they would struggle to get their work done effectively without it.

These sorts of findings serve to remind us of the importance of developing research-led recommendations, or learning points, to translate study results into work practice. In this report, evidence-based learning points are provided for managers, organisations and individuals. These learning points suggest that individuals and organisations can improve email strategies by:

Individuals

1. Processing and clearing email whenever it is checked, can avoid inbox clutter that can make people feel overloaded
2. Switching off interrupting alerts but logging on regularly, can help to stay on top of email and new work priorities
3. Using the 'delay send' function so that the recipient isn’t disturbed, when sending email outside of the recipient's contact hours
4. Reviewing personal email strategies – are they purposeful and efficient or habitual and reactive? Can we use our email better?

Organisations

5. Developing 'email etiquette' guidance to facilitate a culture of trust
6. Removing response time recommendations for replying/dealing with work email messages
7. Putting contingencies in place to deal with high work email volumes – such as team inboxes, out-of-office expectation setting
8. Providing extra time-allocation in workloads for those with proportionately higher volumes (for example, managers and part-time workers)
9. Providing email training – in systems and strategies – and ensuring that managers model best practice
10. Considering other tools – are there better alternative systems available to help workers navigate modern work communication?

These learning points provide a useful starting point for practitioners wishing to develop a programme for optimising workers' email strategies, in order to positively impact outcomes. We also provide suggestions to researchers, based on our findings, as to how the research field may wish to focus its attention moving forwards. Continuing to develop understanding of the mechanisms and factors involved in people's strategic use of work email will ensure that workers can be advised on how best maximise effectiveness and protect wellbeing, as work-based email and new technology communications continue to evolve.

2. Introduction

In 1971, the first text-based message was sent via a computer from one user's electronic account to another's. When Ray Tomlinson introduced the '@' symbol in 1972, electronic mail – or email – was born (Leiner and others, 2009). More than 45 years later email has fully permeated working life, being used today as a tool not only to communicate and co-ordinate information, but to manage task lists, organise and store project knowledge, plan and schedule meetings and events, oversee multiple project strands, build relationships and enable flexible working (Clarke and Holdsworth, 2017; Dabbish and others, 2005; O'Kane and Hargie, 2011; Venolia and others, 2001). Its functionality has progressed well beyond what any designer could have originally expected, as the process of mutual shaping and development between technology, worker and work context has evolved the medium to the unrivalled system we see today.

Unrivalled, but not necessarily superior; whilst email affords a range of functions that allow workers to effectively attain their goals, a combination of poor worker strategies, pressurised work cultures and design limitations means that email also has the potential to impair workers' goals. To address these issues, the literature swells with an abundant supply of management self-help books and websites, and a growing army of consultants and email gurus are being employed to assist organisations in improving their email management. Within the academic field, research into the application and use of email systems across a range of field and laboratory settings has been designed, with results reported in psychology, management and human-computer interaction (HCI) domains. Studies and guidance into how we should best manage our email have therefore never been more plentiful, and yet organisations and end users are increasingly confused about which sources they should be using, and whose advice they should be taking.

2.1 Remit for this research project

The remit for this programme of research was therefore to provide Acas with an overview of the current state of empirical research into email-use and to outline validated findings from psychology, management and HCI research domains about: (i) when work email may cause problems for people, (ii) when work email has beneficial outcomes for people, (iii) whether there are particular groups that are more or less impacted by issues associated with work email, and, (iv) what strategies are associated with positive and negative outcomes, relating to how people deal with work email.

Our primary aim in this research programme was therefore to identify themes that would explain the emergence of work email strategies, which have positive and negative repercussions for productivity (including work performance and goal achievement) and wellbeing (including engagement and strain). We also aimed to provide evidence-based learning points about which strategies might be adopted by workers and organisations, to optimise the positive impact of work email, and reduce potentially negative outcomes.

2.2 Research context

Email enables workers to access (and be accessed by) work in a seamless, 24-hour-a-day stream, allowing for virtual working that transcends previous constraints such as time and location boundaries (Cascio, 1998). At the same time, these technological developments have impacted wellbeing and productivity, as people struggle to: (a) manage their work-life boundaries, (b) enjoy respite from  work, and (c) cope with information overload (Derks and others, 2014; Golden and others, 2006). Alongside the ever-expanding research literature into the application of email at work, we are also seeing a movement at an organisational – and even a national – policy level to produce guidance and recommendations about how best to manage email. Many of the recent policy initiatives have especially focused upon restricting access to work email outside of working hours.

For example, in 2014 the German employment minister, Andrea Nahles, commissioned a report investigating the viability of legislation that would restrict the use of email outside work (The Guardian, 2014). It is already unlawful in Germany for employees to contact staff during holidays. Several major German companies such as Volkswagen, Daimler and BMW have implemented restrictions on contacting employees out of hours. In France, employers' federations and unions have signed a new, legally binding labour agreement that requires employers to ensure employees have 11 hours uninterrupted rest from work, by "disconnect[ing] communication tools" after they have worked a 13-hour day (The Economist, 2014). This came into French employment law on January 1st, 2017 (France-Presse, 2016).

In the UK we have not yet seen government-led policy or guidance limiting access to email in the workplace, but organisations have begun to develop their own policies. For example, Atos (a leading international IT solutions and digital innovations company) has banned internal emails, but replaced these with other ecommunications methods (such as instant messenger). Yet, focusing on replacing one communication technology with another could be a misplaced solution for organisations hoping to improve workers' effectiveness.

Attending to the technology, rather than the strategies for using the technology, means that problematic strategic behaviour (such as reactive responding, or lack of concision) could simply move from email to the new communication method, if email is replaced. Identifying the work email strategies that have problematic or beneficial outcomes for workers is thus an essential objective in educating organisations and society about how to manage and deal with communication technology as it continues to evolve - and the key aim of this research. A failure to attend to the themes impacting email-use, and how email use impacts the wellbeing and productivity of individuals and organisations, means that the UK's economy, health and wellbeing may fail to flourish optimally.

In this context, strategies are defined to be 'goal-directed actions'; effective resource deployment mechanisms that are under a worker’s control and chosen from other actions that are available to meet workers’ goals (principally relating to productivity and wellbeing). It is noted that many strategic behaviours become automated over time, with repeated exposure to similar events.

At such times, the original goal-achieving functions of the actions may become eroded. We seek to examine workers' different strategic responses to email, and the extent to which these are functional in terms of people's goals within and beyond the organisation, and across industry sectors. By examining the effectiveness of email strategies we hope to assist individuals and organisations in developing policies and recommendations to end users about how best to deal with email as technology develops and work contexts change. 

2.3 The report

In this report, we present our research by briefly outlining the methodology used (Chapter 3, Methodology) to conduct the Systematic Literature review (SLR) and sense checking interviews. We then present our interpretation of the findings from the SLR (Chapters 4 to 7), grouped into 3 key themes that house 10 sub-themes. These themes formed the basis of our interview guide.

Findings in Chapters 4 to 7 are synthesised as a review of the key cross-discipline literature that was returned from the SLR, interspersed with findings from the sense checking interviews, to provide an integrated account.

In Chapter 8, we draw together the key positive and negative repercussions of work email, as identified from the 2 phases of the research programme.

In the final chapter (Chapter 9) we then provide learning points for organisations and individuals who want to optimise their use of work email. Whilst not providing a one-stop shop for advice on how to manage email, we do hope that this will serve to provide end users with current, evidence-based guidance as we move into the next era of our emailing age. 

3. Methodology

There were 2 methodological phases to this programme of research. This chapter firstly outlines the process for conducting a Systematic Literature Review, to clarify the approach taken. Next, the second phase approach is outlined – the sense checking interviews. The interview guide is included in Appendix 4 to highlight how themes, extracted from phase 1, were translated into suitable questions to be validated in phase 2.

The project was conducted in full adherence to university ethics and British Psychological Society ethical guidance. Full ethical approval for this project was granted by Kingston University ethics committee (details available from the author).

3.1 Developing the Systematic Literature Review (phase one)

A Systematic Literature Review (SLR) is a state of the art approach to examining the field of literature associated with a particular research question in a systematic, replicable, transparent and scientifically rigorous way (Briner and Denyer, 2012). It helps to avoid the tendency of researchers 'cherry picking' studies that only provide significant results or that support a researcher's pre-established argument. SLRs provide an approach that allows researchers to consider contradictory evidence and non-significant results, and to engage with ‘grey’ literature, not just that from peer-reviewed journals.

In this SLR the focus was on examining work email in 3 areas: incoming (receiving), outgoing (sending), and management of the email system, from the literature looking at email in relations to interruptions, overload, work-life balance, addiction, psychological detachment, and flexible/distributed work. In designing the SLR we developed a search strategy and protocol that was reviewed by an advisory group with expertise either in the research topic and/or in conducting literature searches. Note – SLR Advisory Group is: Dr Emma Russell; Marc Fullman (Research Assistant); Prof Tom Jackson; Prof Kevin Daniels; Robert Elves (Librarian); Dr Pepita Hesselberth.

3.1.1 Setting up a protocol

This is the project plan for the review, and in this SLR we used a framework adapted from Petticrew and Roberts (2008) and recommended by Briner and Denyer (2012). This allows us to specify our search terms and databases, and to set out criteria for including (and excluding) studies to be examined in the review (Denyer and Tranfield, 2009). Accordingly we identified that we would only review studies that included:

1. Working adults using work email only
2. At least 1 application from: sending, receiving and managing work email
3. Outcomes relating to productivity, performance, goal achievement, wellbeing, strain, and engagement
4. Positive or negative repercussions for the above outcomes
5. Empirical studies only (not reviews or opinion pieces)
6. Written in the English language

Following a scoping study and further review of our criteria, we were able to begin our search of the literature, using relevant databases and processes. The SLR proper was conducted on literature available during the week commencing 19th December, 2016. Looking at returns from searches, 2 reviewers (in each case the 2 reviewers were Dr Emma Russell and Marc Fullman) examined whether the paper should be included or excluded in the final literature review. A detailed final protocol is presented in Appendix 1.

3.1.2 Critically appraising the quality of the literature returned in search results

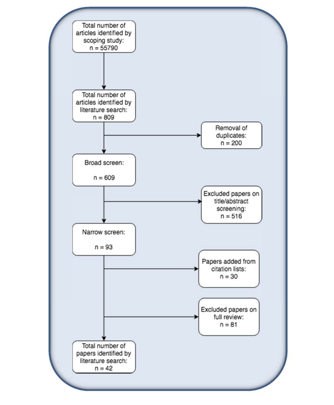
42 papers were deemed to satisfy the inclusion criteria. The process and findings from the literature search are summarised in 'Figure 1: A summary of papers returned for the SLR at each stage of the process'. The quality of each paper was then independently reviewed by the 2 reviewers. Quality is a judgement; to help make quality ratings as transparent as possible we used a quality checklist based on recommendations by Briner and Denyer (2012), Rojon and others (2011), Walsh and Downe (2005), and Snape and others (2016) (see Appendix 2). Using this approach, each paper was awarded a quality rating out of a possible 9 points, as per Robertson and others (2015). The overall quality rating was 6.9 for the papers returned. The reviewers' independent judgements of quality correlated strongly and significantly, indicating a high level of agreement.

3.1.3 The meta-synthesis

The final 42 papers were gathered and read in full by the lead author in the study. Each paper was reviewed, and written up in a spreadsheet format. From the spreadsheet, an interpretive narrative synthesis approach (Briner and Denyer, 2012; Rousseau and others, 2008) was used to make sense of the findings from each of the papers. This was achieved by using a structural coding approach, as outlined by Corbin and Strauss (1990), and Saldana (2011) – see Appendix 3.

3.2 Developing the interviews (phase 2)

The key themes from phase 1 were used to generate an interview guide, in order to sense-check findings with participants using email at work (representing members from key groups, as studied across the SLR papers). A grounded theory approach was used, whereby the interview guide is flexibly applied and amended on reflection after each interview if necessary (Pidgeon, 2000, Saldana, 2011; Unsworth and Clegg, 2010).

Figure 1: A summary of papers returned for the SLR at each stage of the process
A summary of the literature search process and findings, showing that 42 papers were identified as satisfying the inclusion criteria.

This means that the interview guide does not serve as an unalterable 'script'. For each participant, prompts were used, questions were dropped and additional probes were offered, if this was felt to be appropriate to the understanding of the theme at any point (Pidgeon, 2000). The final interview guide can be found in Appendix 4. 

3.2.1 The interview participants and procedure

Twelve participants were invited to be interviewed, via a purposive opportunity sampling approach (Collingridge and Gantt, 2008). From the SLR papers returned, we established key criteria against which representative participants would be sought. For example, because several SLR papers studied participants from technology companies, we wanted to ensure that we interviewed participants from technology companies. For each criteria identified from the SLR papers, we ensured that we had at least 2 interviewees in our sample representing that domain.

Please see 'Table 1: Representation of interviewees participating in sense checking interviews', for the criteria used to identify participants. All participants needed to be knowledge workers (note: a 'knowledge worker' inhabits the primary role of developing and using knowledge, often through analysing and processing information) who used email at work, and were able to access work email both during and after work hours. This was to ensure that the growing trend to access work email beyond the usual constraints of location and hours was available to sample participants.

All interviews were conducted by telephone or Skype and were recorded with permission. These lasted between 40 to 90 minutes, with the majority taking 1 hour. Because the interview questions had been written to reflect the codes from the SLR, the interviews were transcribed using a 'values-coding' approach (Saldana, 2011), with direct quotes captured ('in-vivo coding': Saldana, 2011), if they provided a useful illustration of any theme. Whilst the methodology used here supported the option of amending the SLR coding framework, post interview, this option was not judged necessary (following discussion by the 2 reviewers). The themes extracted from the SLR were deemed to be fulsome and appropriate; only some of the coding labels and definitions required clarification and rewording following the interview phase.

In the next section, the coded themes will firstly be presented. Then, on a theme by theme basis, the synthesis of the literature extracted from the SLR will be presented, with illustrative sense checks and quotes from the interviews integrated into each theme section.

Table 1: Representation of interviewees participating in sense checking interviews 
 

Participant A

Age range: 61+
Gender: M
Organisation type: Academia
Occupational level: Project / middle management
Hours worked per average week: 51+ 
PT or FT: FT
Number of email sent per day: 50 to 100
Number of email received per day: 50 to 100
Communications used at work: Email, F2F, phone (sometimes), Twitter (occasionally)

Participant B

Age range: 51 to 60
Gender: M
Organisation type: Commercial corporation
Occupational level: Administrative
Hours worked per average week: 31 to 40
PT or FT: FT
Number of email sent per day: 0 to 25
Number of email received per day: 0 to 25
Communications used at work: Email, Skype for Business, phone, text, F2F

Participant C

Age range: 41 to 50
Gender: M
Organisation type: Large technology corporation
Occupational level: Project / middle management
Hours worked per average week: 51+ 
PT or FT: FT
Number of email sent per day: 0 to 25
Number of email received per day: 50 to 100
Communications used at work: Outlook, Skype for Business (includes IM), MS Teams (new to MS), project related systems (generates project related emails)

Participant D

Age range: 41 to 50
Gender: M
Organisation type: Large technology corporation
Occupational level: Project / middle management
Hours worked per average week: 51+
PT or FT: FT
Number of email sent per day: 25 to 50
Number of email received per day: 100 to 200
Communications used at work: Phone, mobile phone, Email (Outlook), Skype for Business (IM, phone/video conferencing), MS Teams, Yammer

Participant E

Age range: 41 to 50
Gender: F
Organisation type: Large public sector
Occupational level: Project / middle management
Hours worked per average week: 41 to 50
PT or FT: FT
Number of email sent per day: 25 to 50
Number of email received per day: 25 to 50 
Communications used at work: Email, OCS (IM), F2F, text, phone

Participant F

Age range: 41 to 50
Gender: F
Organisation type: Start-up consultancy
Occupational level: Director or equivalent
Hours worked per average week: 31 to 40
PT or FT: PT
Number of email sent per day: 25 to 50
Number of email received per day: 25 to 50
Communications used at work: Phone (mobile, landline), F2F, email, some Skype

Participant G

Age range: 31 to 40
Gender: F
Organisation type: Large public sector
Occupational level: Project / middle management
Hours worked per average week: 21 to 30
PT or FT: PT
Number of email sent per day: 25 to 50
Number of email received per day: 0 to 25
Communications used at work: Email (Outlook), OCS (IM, video conference), phone, twitter, iPhone (VPN to allow access to work at home), LiveMeeting

Participant H

Age range: 31 to 40
Gender: F
Organisation type: Charity
Occupational level: Administrative project / middle management
Hours worked per average week: 31 to 40
PT or FT: FT
Number of email sent per day: 0 to 25
Number of email received per day: 0 to 25 
Communications used at work: Email (Outlook), Skype for Business (IM), Telephone, F2F, Job Sciences / SalesForce for bulk email

Participant I

Age range: 31 to 40
Gender: F
Organisation type: Commercial corporation
Occupational level: Administrative project / middle management
Hours worked per average week: 21 to 30
PT or FT: PT
Number of email sent per day: 50 to 100
Number of email received per day: 50 to 100
Communications used at work: Email (Outlook), mobile phone / iPad (uses to check work email), Skype/IM, text message, phone, Yammer

Participant J

Age range: 21 to 30
Gender: M
Organisation type: Charity
Occupational level: Administrative
Hours worked per average week: 31 to 40
PT or FT: FT
Number of email sent per day: 50 to 100
Number of email received per day: 50 to 100
Communications used at work: Phone (will shortly have work mobile), Text, Whatsapp, Email (Outlook), Job Science (Salesforce) for customer care, Skype (for F2F), MS Lync (IM)

Participant K

Age range: 21 to 30
Gender: F
Organisation type: Start-up technology
Occupational level: Senior management
Hours worked per average week: 41 to 50
PT or FT: FT
Number of email sent per day: 50 to 100
Number of email received per day: 100 to 200
Communications used at work: Colleagues, email, Slack, F2F, phone, external (customers), email, HelpScout (shared inboxes), F2F when needed, phone

Participant L

Age range: 21 to 30
Gender: F
Organisation type: Academia
Occupational level: Project / middle management
Hours worked per average week: 41 to 50
PT or FT: FT
Number of email sent per day: 0 to 25
Number of email received per day: 0 to 25
Communications used at work: Email, F2F, phone, Twitter (personal account and journal account), Skype (calls and messaging), Facebook, Gmail

Note: Participants C and D are primary "global workers", meaning they may receive emails from around the world at any time from offices and organisations on different time zones. Some of participants B, H, J, and K's duties meet this criteria.

4. Interpreting the findings

Forty-two papers were returned from the SLR. These are listed in Appendix 5.

Synthesising the results of the empirical papers returned from the SLR, suggests that there are 3 broad themes that impact the strategies that people use to deal with email. Within these 3 themes there are 10 sub-themes associated with the strategies that people use to effectively manage work email. ‘Table 2: Key themes and sub-themes that mutually shape the development of work email strategies’, sets out the framework by which people’s strategic use of email appears to be influenced.

Table 2: Key themes and sub-themes that mutually shape the development of work email strategies 

1. Culture

The work criticality of email 
The extent to which email is valued as critical to executing and progressing one’s work

Active, embedded email use 
The extent to which people have embedded email into their daily work tasks; actively engaging with it throughout the day

Pressure to respond 
The extent to which people feel a pressure to respond quickly to incoming work email

Culture of trust 
The extent to which ‘trust’ is involved in the email relationships we form, and what happens when trust is missing

2. Adaptation to email use and development

Developing effective strategies 
The development of strategies that people believe have improved how they deal with email today.

Addictive/automatic/habitual email use
The extent to which strategies lose their purpose over time, resulting in addictive, automatic and habitual use

Out of hours activity 
The extent to which people engage in out of hours activity in relation to their work email

The impact of strategies on different goals
The email strategies and functions that have developed to offer both positive and negative repercussions for workers, depending on the goals being served

3. Individual differences in email experience

Characteristic differences in email activity
The extent to which workers’ jobs, demographic characteristics, or personality (including strategy preference ‘types’) influences perceptions, use and outcomes of work email

Subjectivity of stress and load 
The extent to which personal and subjective experiences of email ‘stress’ or ‘overload’ are related to objective reality. 

The research programme sought to take a socio-material approach to interpreting the findings from the SLR and sense checking interviews. A socio-material approach asserts that the interaction of the material world (such as email as a technological tool) with the social world (such as individual approaches, work context and cultural norms) impacts a worker’s experience and application of any phenomenon – in this case email. Put simply, by applying socio-materialism as a theoretical framework, we can identify how email as a technology has shaped - and is shaped by - individual strategies for achieving one’s goals within any work or cultural context.

As such, no one aspect of the email experience will be reviewed in isolation from the technology, the person or the work culture. Accordingly, it must be noted that the themes and sub-themes outlined in Table 2 are interrelated and interdependent, reflecting the socio-material application of email (Barley and others, 2011; Orlikowski, 2007). For example, ‘Active, embedded email use’ (Culture theme) can result in ‘Addictive, automatic and habitual use’ behaviours (Adaptation to Email Use and Development theme), and may be especially influenced by ‘Characteristic differences in email activity’ (Individual Differences in Email Experience theme).

Chapters 5 to 7 provide greater depth and analysis of the 3 themes, with Culture and its 4 sub-themes covered in Chapter 5, Adaptation to email use and development and its 4 sub-themes covered in Chapter 6, and Individual differences in email experience and its 2 sub-themes covered in Chapter 7. To aid the reader in extracting salient points, bold type is used to highlight key findings, with important summaries offered in the framed boxes.

5. Culture

As mentioned in Chapter 4, according to the socio-material approach (Barley and others, 2011; Brigham and Corbett, 1997; Mano and Mesch, 2010; Orlikowski, 2007; Wajcman and Rose, 2011; Yates and Orlikowski, 2002), a technology does not exist in a vacuum. Rather, its application and use represents the reciprocal relationship between the functionality of the technology system, its design limitations, and how it is translated and adopted by individuals in pursuit of their goals, within any work context.

In our SLR, we identified 4 sub-themes in which a culture of email use appears to have emerged. These have influenced (and are influenced by) the strategies and behaviours that individuals use to cope with work email, and in turn can be associated with specific work outcomes related to productivity and wellbeing. Further, there are individual differences in the extent to which these cultural categories have impacted people’s work email use; these differences are reported in the section below, and also in the ‘Individual differences in email experience’ Chapter 7.

5.1 The work criticality of email

The development of a cultural norm that views email as critical to one’s work was apparent in both the SLR and for the participants of our sense-checking interviews. Sumecki and others (2011) define business criticality as relating to information whereby, "missing it, ignoring it or failing to optimally exploit it will lead to a significant loss of business opportunity [and when] losing it or misusing it may lead to intolerable managerial consequences” (p.408). We refer to the ‘work’ rather than ‘business’ criticality of email, to encompass the non-commercial organisational use of email. The work criticality of email relates to its criticality as a tool that significantly influences people’s work practices in terms of task and project management, information exchange, scheduling and social communication (Dabbish and others, 2005).

5.1.1 The evolution of a work critical culture

We found - in synthesising the research papers - that email has become more critical to work as its use and application has evolved. For example, Bellotti and others (2005) note how email is no longer considered to just be an ‘add-on’ to one’s other work tasks (supported by Wajcman and Rose, 2011), but is used to manage, prioritise and engage with projects, deadlines and events; operating as a multifaceted, multi-functional tool. Although based on a small sample, by 2003, Ingham had found that 65% people were using email as their communication of choice ‘almost all’ of the time, with 100% of respondents claiming that email was now critical to their work. This ethos was supported by participants in our sense checking interviews. Participants A, B, C, F, I, K and L particularly endorsed the view that email is work critical, with Participant K reporting: “… [email is] critical from a business perspective. It's our main communication for customers.”

However, this evolution appears to have occurred at different paces for different organisations and job types. For example, early technology adopters, the well educated and well paid seem to have embraced email as a work critical tool in several early studies (Fallows, 2002; Mazmanian and others, 2005). Those engaged in highly interdependent work and multiple project strands also view email to be more  work critical (Dabbish and Kraut, 2006). Academics however, viewed email as an add-on activity to be left and dealt with at the end of the work day, unlike their non-academic counterparts (Pignata and others, 2015). The extent to which an organisation or individual embraces email as a work critical tool appears therefore to be related to culture and use (Stevens and McElhill, 2000; Sumecki and others, 2011). When a culture of email work criticality develops, this has an impact on outcomes. Sumecki and others (2011) found that those who perceive email as critical to their work feel less overloaded by it.

5.1.2 The work criticality of individual email messages

On an email by email basis, Dabbish and others (2005) and Russell and others (2007) found that the more work critical an email message was, the greater the priority given to it and the quicker one’s response. Ingham (2003) reported that the incidence of non-work-critical email received at work amounted to no more than 4 emails per day; other studies report similarly low figures (Fallows, 2002; Kimble and others, 1998). By 2011, Sumecki and others report the incidence of non-work-critical email to be 8% of one’s daily total, with the work-critical proponents in our sense checking interviews also claiming that email is critical to about 90-95% of their work. 

This was a common feature from the empirical studies. Far from being an irritating distraction of irrelevancies and chit-chat, the incidence of non-work-critical email at work appears to be very low, and is neither related to a reduction in people’s work performance nor to their stress experience (Mano and Mesch, 2010; Sumecki and others, 2011). Note: stress is a term used to indicate a negative response to a stressor, such as the response of overload, loss of control/autonomy and job strain. It is associated with lowered emotional wellbeing. Indeed, if people do engage in personal email at work, they are also more likely to allow work email into the home, suggesting that work outcomes are not diminished by the presence of low levels of non-critical email at work (Renaud and others, 2006). 

5.1.3 Is email really work critical?

For those who view email as a work critical tool, there is some evidence that this might be a misperception that validates more extreme usage. For example, Mazmanian and others (2005) reported the widely held belief that by not responding to and dealing with email immediately, a crucial piece of information would be overlooked. However, they go on to suggest that this may be a fallacy. Interviewees in their study reported being ‘cc-d’ in on many messages, under the guise that the email was work critical. However, interviewees also reported that in many cases the information contained in the email was not relevant to them and did not enhance their work experience. 

Indeed, in our interviews, Participant E reports: “...on the one hand, without [email], it could be argued you can be more productive in some areas and, on the other hand, you can be less productive in other areas. So, percentage wise I would say 40% [of email is] critical to the task.”

It is plausible therefore that a culture perceiving email to be work critical can result in, or represent, a state whereby workers perpetuate the norm of email’s importance, even when (on an individual email basis) the message is not important.

Thus, email can become the default tool by which people convey and transmit work, consolidating the work criticality perception further. This was picked up by Participant J in our interviews. He commented that whilst email would remain work critical when asynchronous exchanges  are needed - such as when communicating to global partners - his organisation was pushing towards making email less critical to one’s work. As such, using Skype and face to face exchanges was becoming more integrated into how people chose to transmit their work.

5.2 Active, embedded email use

Related to the development of email as a work critical tool, we found substantial support for the notion that email has now become embedded in people’s work activities to the extent that they are frequently engaged with their email systems throughout the working day, and active in email management. 

5.2.1 The evolution of an active, embedded email-use culture

Previous studies on email usage suggest a different picture to its usage nowadays. In 2002, Fallows reported that only 25% of US workers in a large, demographically representative survey, checked email continuously throughout the day, with 75% of workers spending an hour or less on daily email activity. Indeed, in early studies workers reported it was difficult to fit email activity into their normal working day, with email left to fester in the inbox until time allowed for a response to be crafted (Whittaker and Sidner, 1997). Email was often depicted as an unwelcome ‘interruption’ to everyday work activity (Jackson and others, 2003).

As email moved from the dial up and broadband delivery method to always on wifi and 3G/4G use, studies show email use becoming a far more integrated activity (Mazmanian and others, 2005; Wajcman and Rose, 2011). Renaud and others (2006) found that 84% of their participants kept email switched on at all times during the work day (Russell and others, 2007, found this to be 64%; Mazmanian and others, 2005, reported this to be 90%), with 55% keeping work email switched on outside of work hours. People were found to switch between email and their other tasks frequently, with only 14% of work tasks running for more than 5 minutes before the email inbox was checked or dealt with.

Email users may be rather surprised by such figures, including those in Renaud and others' (2006) study, who believed that they only checked their email every 60 minutes. Choosing to switch between work activities (including email activity) was found to be the most common form of interruption to people’s work (65 self-initiated interruptions per day: Wajcman and Rose, 2011). In our sense checking interviews, our participants (especially D, G, H, J, K and L) report that they always have their email switched on and are engaged in a continuous system of checking and dealing with it:

“As it comes in, within an hour, I've actioned it, whether it's, ‘email that person at a later stage’ or, ‘email them straight away’ or just, ‘delete it’. Within an hour, I will have done something to that email” (Participant H).

With the exception of Participant D, the participants listed above are all younger workers (lowest 2 age ranges). Participant E (age range 41 to 50) did not engage with this culture:

“[I am a] strong believer of your emails... not [being] your main priority. You set your main priority of work schedule and emails are just another way of communicating that… [I] try not to be a slave to my email and make them my work priority, as they are somebody else's work priority not mine.”

The development of a culture of embedded use of work email on teams and groups was apparent in several of the studies reviewed. As email is actively engaged with and checked on an almost continuous basis, the norms for dealing with email across a team become standardised. In a focused case study of a small organisation of distributed workers, Im (2008) found that over time workers became increasingly reliant on email to integrate and co-ordinate projects and ideas, and that the way in which it was used became more homogenous. For example project updates began to follow a standardised format, in terms of how the subject line and action points were presented. Greater clarity in the messages evolved, and they became easier to categorise.

Similar findings were reported by Skovholt and Svennevig (2006) in examining the growing embeddedness and standardisation of the ‘cc’ function in a Scandinavian telecoms company. This function became an inherent way in which information was shared, tasks delegated, dialogues encouraged and networks built. In another study (Middleton and Cukier, 2006), email became so embedded in people’s activities that norms for dealing with email during meetings became established, even though users appreciated that this could appear to be rude or disrespectful. It appears from these studies that when email is an active and embedded part of work, its users begin to fall into line with each other, generating their own norms and standards to shape a form of implicit guidance on normative (if not necessarily ‘best’) practice.

5.2.2 The impact of the active, embedded email use culture on workers

There are some interesting results in terms of how people are affected by the ongoing and active daily engagement with email as an embedded part of their work. Barley and others (2011) examined knowledge workers in a high-technology firm. They found that email was highly embedded in people’s daily work and that those who spent more time dealing with email, tended to work longer hours and also perceived themselves to be overloaded, suggesting a negative strain experience. Interestingly however, in Barley and others’s study the same participants also reported that processing more email resulted in greater perceived coping; actually dealing with email and keeping on top of it helped workers to feel in control.

Engaging in heavily embedded email use necessitates, perhaps expectedly, that email volume will increase (Dabbish and Kraut, 2006; Mazmanian and others, 2005; Nurmi, 2011; Russell and others, 2007). However, as found in Barley and others‘s (2011) study, regular clearing and processing of the inbox reduces perceptions of load (Dabbish and Kraut, 2006; Renaud and others, 2006), with some workers reporting that email is far less disruptive than other communication methods (Renaud and others, 2006). These findings have also been replicated with objective measures of load. Kalman and Ravid (2015), using an international sample size of nearly 8,000 working adults, found that workers who are regularly sending, receiving and managing their email have lower levels of overload (unread inbox messages, average response time and inbox size) as they keep on top of their inbox size and respond promptly to incoming messages.

The notion that we may actually reduce our strain experience (sense of overload or loss of control) by actively engaging with our email across the working day is very interesting. There is much to read in the populist time management literature to suggest that we should turn off our email and only check it at set times (such as morning, lunchtime and prior to signing off) in the day. The empirical evidence found in this systematic literature review generally contradicts such advice, suggesting that if we allow our email to build up it may actually create a strain response. The challenge here for workers is to ensure that they keep on top of their email, without allowing it to create invasive and detrimental interruptions (Jackson and others, 2003). Processing (rather than just checking) email regularly throughout the working day (Jackson and others, 2003, suggest every 45 minutes), without necessarily having notifications switched on, could be a solution.

Continuously keeping on top of their email means that workers experience improved self-efficacy (feeling competent and in control) and greater control over the time they allocate to work (Huang and Lin, 2014; Mazmanian and others, 2005; Renaud and others, 2006). It may also result in ‘better’ working. In one study, active email use (sending and receiving email) predicted higher levels of work performance (Mano and Mesch, 2010), although another study found that those who are actively engaged with their email on a frequent basis tended to send and receive less purposeful and less work critical email (Sumecki and others, 2011). However, the Sumecki and others study did not directly measure work performance and it may be that actively sending and receiving more frivolous (rather than work critical) email serves to build work relationships, which consequently enhances people’s work (Mark and others, 2012; Nurmi, 2011).

Our sense checking interviews provide strong support to the notion that regularly clearing email reduces overload:

“I have a pretty (hopefully good) good method. At the beginning of the year I got [my inbox] to zero. I generally try to keep it clean. I don’t like to have lots of things in my inbox because that annoys me. As soon as I've dealt with something I just archive it. I have a folder system that I can put stuff into if I need to and then I... the stuff that is in my inbox is the stuff I haven't dealt with yet. So yeah, I feel quite in control of it” (Participant K).

“Rightly or wrongly it's pretty much open all day. When something pings up it's usually checked... I don’t like a big inbox, I can’t function if that's the case so first thing in the morning, if I'm not in meetings etc., I need to be clear on anything that has come in as a priority, so I do like to keep on top of email” (Participant G). 

Participant C, however, appears to be failing to keep on top of email and reports frustration that he needs to deal with email “on top of everything else”, suggesting that email is seen as an add-on, rather than part of his work:

“Now I have 5,000 emails in my inbox. I lost control... I had a big project and I've lost control. There's [sic] too many emails. It's like drinking from a firehose.”

5.2.3 Does email-free time improve work outcomes?

This was measured with both physiological and self-report data in a recent small-scale study, which found that having ‘email-free’ time at work results in a greater strain experience, whereas engaging in email management behaviours (filing and inbox ‘housekeeping’) reduces strain (Marulanda-Carter, 2013). Although length of email-free time and job role was not controlled for in the aforementioned study, this is an interesting result. Indeed, infrequent email access, compared with continuous processing throughout the day, was also related to perceptions of overload in a large-scale survey of global technology workers (Sumecki and others, 2011).

In another study, those who ‘close’ their email, rather than keeping it open throughout the day, were significantly less likely to view email as ‘making life easier’ (Renaud and others, 2006). Causation was not assumed however; people who dislike email will probably close it, and people who close email will probably see it as less useful. What Renaud and others’s study reveals is that people’s perceptions oftheir work effectiveness regarding email may be influenced not only by how they use it, but by their attitude towards email as a worthwhile tool.

In another study where workers were given ‘email-free time’ workload did not diminish and team productivity did not improve – despite increased face to face contact - because the workers felt more cut-off from each other when email was removed However, working without email did result in people switching between tasks less often and taking a more strategic, ‘meta’ view of projects. The pace of work was also found to become more relaxed (Mark and others, 2012). This indicates that active, embedded email use is important to keeping people connected and feeling in control of their work, but it can result in reactive, less focused working.

5.2.4 Embedded use and the blame culture

In understanding the mechanisms behind embedded email use, Barley and others (2011) concluded that email has become both a “source and symbol of stress” (p.887). In effect, those who received greater quantities of email also engage more heavily in other work-related communications such as meetings and telephone calls. However, whilst workers deal with these other communications quickly, they put off dealing with email in busy periods. Workers then begin to experience a sense of overload as the email inbox piles up, viewing this as a symbol that work is getting out of control, and blaming their email volume for this (even though other communications are also high in volume).

This ‘blaming’ culture was also found in a study by Pignata and others (2015) comparing academic with non-academic users at an Australian university. The non-academics integrated email use into their everyday work tasks, checking and filing frequently, rarely allowing inboxes to build up. However, their academic participants reported several problems with their email, seeing it as something they dealt with outside of their working day, because there was not enough time allocation to deal with it as part of their ‘normal’ workload. They then became resentful of this, often deleting emails or becoming frustrated with students who contact them so readily about (what the recipient considered to be) unimportant issues.

Frequent checking has been found to be more likely when a worker is awaiting an email related to their current task, and less likely when the worker is operating to a deadline on another task, or needs to concentrate (Russell and others, 2007). 

For example, in our sense checking interviews, Participant F explains: “If I've got really important pieces of work to do I will batch my email. If I [have] got a structured day I will look at it in the morning, I might look at it at lunch time, and then I might look at it in the evening. If I know I've got specific tasks to do, I will block  out email. But if I've got an unstructured day, then I might graze on it all day.”

This might explain the differences between academics’ and non-academics’ perceptions of email in Pignata and others‘s study; academics are likely to have work of a highly concentrated nature, and have strict deadlines with regards to submitting funding bids, revising papers for publication, and preparing lectures. As such, because of the nature of their tasks, email cannot be integrated so fully into their ongoing activity. However (from the sense checking interviews), whilst one of our academics (Participant A) demonstrates a clear ‘email as an add on’ approach, another academic appears to be engaged in an embedded approach (Participant L):

“Over the last few months or so I've been kind of consciously trying not to be, to be so reactive... Certainly when that little window pops up automatically it is annoying and encourages you to think, ‘I must go and respond to it’, and that's why I switched it off. When I'm trying to concentrate I don’t want something popping up saying a message has arrived... There are times when I'm aware I'm falling behind on email and I'll spend a whole day going through it” (Participant A).

“I try to manage [email] so it's not ‘a beast over there’. I'm sort of checking on it now and then to keep it under control... I feel like I constantly manage it and that's how I keep up with it. So every time I'm checking email I'm going through that process: filing, dealing with something if I can do it, or marking it to deal with it later” (Participant L).

These studies demonstrate that when email is an embedded part of one’s work, keeping on top of it, and preventing inbox build up is necessary to avoid feeling out of control and overloaded. This may be easier to achieve in different job roles, but is also part of a mind-set, which potentially is more apparent in younger workers (see also Section 7.1.2, Demographic characteristics).

5.2.5 Embedded use, boundaries and expectations

In globally distributed project teams, Nurmi (2011) found that workers had to be very clear about their boundaries (see also the recently published Acas report by Clarke and Holdsworth (2017) on flexible workers, where the need to set clear boundaries and expectations is recommended for distributed workers.)  

When email use becomes highly embedded, volumes can increase exponentially, so the worker needs to clarify to what extent (and by when) they are prepared to respond, a finding supported in a study of high-use ‘BlackBerry’ emailers (Mazmanian and others, 2005). Nurmi found that other communication methods can cause people to work longer hours (such as telephone and Skype calls) or exhaust them (such as travelling to meetings) but it is email that has the potential to overload when embedded use continues without clear caveats and expectations.

Nurmi’s study provides an interesting contrast to Barley and others’s (2011) because of its focus on global teams. When time zones are crossed, email is seen as a potential source of overload as it becomes the primary communication method, but unlike in Barley and others‘s study, it does not get the blame for all types of strain, because other methods for communicating across time zones are seen to be more problematic.

Overall then, the active, embedded use of email appears to be a cultural norm that may increase volumes of email sent and received, but which can also facilitate feeling in control and improved work performance; the regular processing and clearing of the inbox promotes self-efficacy and prevents the build-up of messages that can cause people to feel overloaded.

However, embedded use cultures can also create a tendency to deal with email reactively, without thinking strategically about work priorities and projects. Work overload is likely to be an issue for workers receiving high volumes of all communication media, but email is often blamed for the overload, because it is easier to put email to one side when workload is high. Those engaged in high concentration tasks, and potentially older workers, appear to be most likely to reject the active, embedded use norm.

It would be useful in the future for researchers to explicitly study differences in productivity and wellbeing, according to whether workers have accepted or rejected the active, embedded use norm. To add clarity to our tentative findings from the sense-checking interviews, it would also be interesting to include task type and age as potential facilitators/hindrances in such relationships.

5.3 Pressure to respond

In many of the empirical studies reported, participants revealed a strong sense of pressure to respond to incoming email in a very short time frame (Mazmanian and others, 2005; Ramsay and Renaud, 2012). This is likely to be influenced by the cultures of email work criticality and active, embedded use. If email is seen as central to people’s work, and regularly checked - in order to re-prioritise tasks and reply if necessary - then it is understandable why a culture for quick responding will evolve, and in turn validate the work criticality and embedded use cultures.

5.3.1 The evolution of the culture for quick responding

In 2003, Jackson and others reported that 70% of recipients responded to their email within 6 seconds (Thomas and others (2006) report that 70£ of respondents read email within 1 minute), with 85% responding within 2 minutes. As it takes an average of 64 seconds to ‘recover’ from every email that interrupts work, Jackson and others (2003) warn this this norm to respond quickly can result in 102 minutes every day spent ‘recovering’ from regular interruptions. Whilst norms for quick responding are sometimes part of explicit organisational policy, this pressure to respond quickly has developed as a norm that represents customer focus and concern for others (Barley and others, 2011), along with a trust and respect for colleagues (Nurmi, 2011). The latter point was mentioned by participants in the sense checking interviews.

Participant G, despite not having an organisational policy that promotes this, will apologise to senders if it takes more than 2 days for her to fashion a response; Participant J tries to reply within the day to show good service and indorse a good impression of himself. Indeed, workers represented in the empirical papers appear to like responding quickly to colleagues and peers, believing that this prevents a backlog of messages from building up (Mazmanian and others, 2005; Renaud and others, 2006) and will be viewed very positively by the sender (Barley and others, 2011).

In our sense checking interviews, it appears that the culture of quick responding does not indiscriminately result in a hasty reply. It appears that, for some of our participants, the priority of the message will feature as relevant to how swiftly a response is crafted:

“I’ll have a quick look, as we get the little bubble on the monitor, so I’ll have a look and I’ll assess whether or not it needs an immediate response or not. But if not, I know it’s going to be in the inbox as unread, I need to read it at some point but I’ll get from the bubble [whether] I need to actually read the whole email... [If] it’s important... I’ll action accordingly...” (Participant B).

Participant B reports that anything not dealt with during his shift (an average of 15 emails) would be passed on to next shift to deal with. The fact that unread email does not build up to ‘crisis point’ for him, because there are contingencies in place for others to pick up where he left off, may be why the quick response norm does not take precedence over message priority assessments. For other participants, the culture for quick responding is clear:

“I feel pressure to respond quickly.... I would say generally it is the culture of the company to expect quick responses and I think it's due to the nature of the business... expect to request something and it's almost done immediately” (Participant I).

“I don’t know where that urgency comes from. I think it's an internal drive because I like things to be sorted out than to have longer to think about them. So if I can respond more urgently, more quickly I will, if it's not going to disrupt what I'm doing and isn't going to take me too long, I will just respond” (Participant L).

5.3.2 Do senders expect a quick response?

It appears that although workers like to respond to email quickly to show respect for colleagues and service to customer, the perception that senders require a quick response does not necessarily align with actual sender expectations. When speaking from the perspective of a ‘sender’, several studies (and Participant E from our sense checking interviews) report that workers do not necessarily expect that their emails should be replied to as quickly as the ‘receiver’ perspective suggests (Renaud and others, 2006; Thomas and others, 2006; Waller and Ragsdell, 2012).

There are certainly reports that some people (Participant C in our study; or, driven people – Hair and others, 2007) do expect a speedy reply and may apply tricks to encourage this, such as ‘cc’-ing in others, or chasing an email, such as with a follow-up call (Barley and others, 2011; Skovholt and Svennevig, 2006). If such ‘tricks’ are perceived to be present, recipients report a certain level of resentment (Ramsay and Renaud, 2012) and their sense of pressure can increase. Participant H, from our sense checking interviews, provides an example of the sender pressure, when an email had not been replied to instantly:

“Even the other day I got an email from somebody who was in the office so I didn't think it was very urgent. I went away and came back and she resent the email with question-marks. I think we kind of have a tendency where we want a reply right now.”

5.3.3 Quick response norms and strain

Several studies report a tangible impact of the normative pressure to respond quickly on strain (Mazmanian and others, 2005; Thomas and others, 2006). Brown and others (2014) found that this was linked with self-reported emotional exhaustion in their large scale survey of academic and administrative staff at an Australian university.

In their study, when response pressure interacted with email volume, this also resulted in a greater experience of email overload and uncertainty. Nurmi (2011), looking at 10 globally distributed teams, found that the norm to respond quickly developed as email was the central communication method for sharing information and progressing projects.

However, it was reported to have an impact on overload as workers felt compelled to keep on top of increasingly swollen inboxes with a multitude of messages from a multitude of sources, all requiring an expeditious reply. Workers who receive work email through their mobile devices report that because colleagues know they are always accessible, this heightens the perceived pressure to respond quickly; workers consider it stressful to leave a message alone when the sender knows that it has been received (Mazmanian and others, 2005).

There may be individual differences at play here. Hair and others (2007) found that those who view email as a tool that does not require a real time response were less stressed by it and less likely to engage in quick responding, compared with those who viewed it as a synchronous (requiring real time co-ordination and response) tool.

5.3.4 Quick response norms and reactive emailing

A further potential downside of the culture for quick responding is that people may engage in more reactive emailing, rather than giving themselves time to reflect and respond in a strategic or considered way (Mark and others, 2012; Mazmanian and others, 2005). If it takes less than 3 rings of a telephone for most people to respond to an email (Jackson and others, 2003) then this suggests a culture of reactivity and a potential lack of forethought, which can result in decisions being made impulsively (Mark and others, 2012; O’Kane and Hargie, 2011).

In our interviews however, even those who are actively engaged in email use appear able to resist reactive emailing. In the first case, Participant K works autonomously in a small, start up organisation where workers are expected to manage their own time and work in the way that suits them. As such, Participant K will often reply by setting an expectation as to when a full response can be anticipated. In the second case, Participant L does feel some pressure to respond quickly, in her academic role, but exerts self-control when necessary:

“If it’s something that I know requires a little bit more thought then I will resist that, I will resist the drive to reply immediately because I know it's going to disrupt my plan for the day and I will file it for later. In a way, I guess I find the act of filing, the action of doing that helps me feel like I've done something with it.”

5.3.5 Being responsive without being reactive

To deal with the issue of response pressure and reactive emailing, one suggestion made was for workers to set their alerts to arrive every 45 minutes (Jackson and others, 2003). This would mean that email would continue to be checked across the working day (retaining the active, embedded culture necessary where email has become work critical), without the detrimental impact to cognitive processing (such as interruption recovery time: Jackson and others, 2003), decision-making and strain (as mentioned in Section 5.3.1, The evolution of the culture for quick responding). Other studies report that workers are calling for explicit policy on response times, in order to feel both protected from the pressure to respond and better able to exert control over incoming messages (Ramsay and Renaud, 2012). Although note that Renaud and others (2006) report that workers feel better able to control the flow of asynchronous email compared to other communication interruptions. 

When organisations having explicit guidance on responding to email within (for example) 24 hours, attending to (and potentially revising) policies for quick responding is likely to be important. If organisations actively encourage speedy replies to any communication tool that has the potential to build up volume when left unchecked, then this can put increased pressure on workers. Such pressure can lead to strain, overload, compulsive checking and reactive decision-making. Considering that many senders don’t necessarily expect such a level of response speed, these kinds of policies may serve to detriment workers’ wellbeing and work efficacy unnecessarily. It appears then that setting clear expectations about appropriate response times for dealing with email, and having contingencies in place to help workers when such response times cannot be met (as per our Participant B), may be an expedient consideration for organisations. 

5.4 Culture of trust

How we engage with email represents - and also depends upon - the trust culture that exists within organisations and between colleagues. In turn, our use of email impacts that trust culture. For example, when there is trust amongst colleagues, an abruptly worded email is less likely to be taken to heart, because the recipient is aware that the sender is probably under pressure, or that this is just part of his/her email style. Equally, if trust is lacking between colleagues, then emails may be routinely saved, as part of an audit trail to ensure that missives can be retrieved further down the line, should agreements break down. In synthesising the findings from the SLR, we found many reports referring to workers’ experiences of the interaction of trust with email use, and the positive and negative repercussions of this culture for them. Additionally, this was an area that gleaned much comment in our sense checking interviews; it appears that trust in email use has a considerable impact on the strategies that people use and how people experience working life.

5.4.1 Norms that reveal a lack of trust

When there is a lack of trust within an organisation, a ‘covering your back’ email norm can emerge that is reflected in: workers ‘cc’-ing, and ‘bcc’-ing in numerous recipients (Kimble and others, 1998; Ramsay and Renaud, 2012; Stevens and McElhill, 2000); presenteeism (appearing to be industrious and hardworking, when little effective work is actually being undertaken such as working when ill; sending copious emails without actually undertaking any productive work), such as avoiding responsibility or broadcasting (O’Kane and Hargie, 2007; Ramsay and Renaud, 2012); and, suspiciously keeping audit trails of email chains (Marulanda-Carter, 2013). These strategies were reported amongst our interviewees in the sense-checking interviews.

Firstly, use of cc is reported to dilute ownership of a project (Participant D) and also to support ‘broadcasting’:

"As head of department, you get copied into lots of stuff, sometimes because people just want to show you they're doing stuff" (Participant A).

"I tend to get frustrated with when you get copied in, when a host of people get copied into emails and then the reply-to-all goes on, when it's not really relevant to you... You could work through 10 emails and think, ‘actually I didn't need to know all of that. I didn't need to be copied in after that first email’” (Participant I).

Then, “presenteeism”:

“[Sometimes, I] procrastinate and use email as an excuse for working, because if I'm seen doing my emails, that's busy and important work <tongue-in-cheek>” (Participant E).

And lastly, audit trails were kept by Participant C, who keeps all email in order tocover his back, and because it may need to be drawn upon in future appraisals.

Further:
“If you don’t have the trust you just have to assume your email is going to go anywhere in the world and be shown... just be very thoughtful of what you put in an email, anything that's been posted to the internet is out there. You just need to be thoughtful [about] using it as a communications tool” (Participant D).

“The... company culture… is a culture of covering yourself so always keep emails to back yourself up and cover yourself if anything was to happen. There's always that culture here. So I tend to keep every single email and file it in the relevant folder” (Participant I).

When email is used to ‘cover your back’ in this way, it arguably not only reflects but exacerbates the lack of trust. Another email management strategy that reportedly causes mistrust and alienation is when managers and colleagues attempt to delegate (O’Kane and Hargie, 2007) and manage their staff using email (Marulanda-Carter, 2013), which is often negatively received because of the lack of mutual agreement or negotiation involved, resulting in perceptions of autocracy and disregard (Stevens and McElhill, 2000).

This was reported by our Participant I as a problem in her workplace. This disregard for others can also be seen in, (i) a lack of responsiveness, whereby email is ignored (O’Kane and Hargie, 2007), and also in, (ii) the use of ‘absent-presence’, whereby workers will engage with email (usually via a mobile device) when they are meant to be physically engaging face to face with other workers (Middleton and Cukier, 2006). Absent-presence was part of the culture in Participant E’s workplace, which – as her other comments in this section might suggest, suffers from a culture of mistrust:

“We do some poor practice, in terms of culture, in terms of using laptops in meetings and people responding and doing emails in meetings. I think we do have a pretty poor culture around that; if not on laptops then on phones.”

Because email is so convenient there is a danger that workers can end up ‘hiding behind’ email; using it to avoid sensitive or controversial conversations, or even to avoid personalised face to face contact (Pignata and others, 2015; Ramsay and Renaud, 2012). Hiding behind email in this way creates a lack of respect and regard for the initiator and can diminish trust (Fallows, 2002). In our study, Participant E concurs: 

“I think some people will use email as an avoidance of having a direct conversation and will quite merrily tick that off their task list, job done, when all they've done is sent an email. I see quite a lot of that happening.”

Workers like engaging in face to face and vocal communications with colleagues (Mark and others, 2012), so staff who use email, even when colleagues are proximally close (such as sat at the next desk), are especially poorly regarded (Pignata and others, 2015). This finding was supported by participants in our sense checking interviews:

“We do use [email] as a way to get rid of our to-do lists. Sometimes, we send an email rather than picking up the phone or going down the corridor. The amount of times I have an email from someone who sits 2 desks down from me, which is a real source of frustration for me... Some people say it's an audit trail, but where does trust come into all of this?” (Participant G).

5.4.2 Promoting a culture of trust

On the positive side, email strategies may be used to promote a culture of trust. For example, giving a colleague access to a person’s time outside of work hours (via email) is considered to privilege the relationship, showing the colleague that they are trusted not to exploit this accessibility (Middleton and Cukier, 2006). Email also allows workers to access colleagues across traditional hierarchical boundaries. This is considered to be highly beneficial to junior workers (Mazmanian and others, 2005), although a culture of trust amongst colleagues is necessary to ensure that this will not be exploited (such as by junior members wasting the time of busy managers with inappropriate emailing) (Kimble and others, 1998; O’Kane and Hargie, 2007; Pignata and others, 2015; Ramsay and Renaud, 2012). In our sense checking interviews, evidence of ‘timewasting’ junior members, asking questions they could find the answers to themselves, was a bone of contention:

“The shortest path of least resistance I call it. [It happens] all the time” (Participant E).

However, amongst our participants, it was not just the junior staff who were seen to undermine trust in email use. Participant B reports on evidence of micromanagement by email:

“[My manager] will often pick up emails and answer them for us which is a little bit irritating at times. We do get a sense sometimes [that] he’ll cherry pick emails he wants to respond to and before we’ve had a chance to respond ourselves - or we might be in the middle of responding [and] he’ll respond on behalf us.”

Nurmi (2011) observed how geographically dispersed work teams, with different cultures and language, used email extensively as a means of building relationships with each other, learning about the nuances of respective social exchange norms, and to clarify/remove ambiguity and uncertainty. Using the ‘cc’ function was considered a valued strategy, as it promoted knowledge and information sharing, invited discussion and comment from team members, created a shared resource pool, built relationships and alliances, and shaped norms about how to structure email messages (Skovholt and Svennevig, 2006). A large scale survey of US workers (Fallows, 2002) found that email - as a relationship builder - was seen to be one of its key advantages amongst workers; with workers reporting to feel ‘cut off’ when they cannot have access to email (Mark and others, 2012).

In our sense checking study however, Participant C, who appears to have a lack of trust with colleagues at work (evidenced in ‘back-covering’ and misinterpretation of email), does not believe that email helps to build relationships, seeing a movement to Yammer (a social networking tool that uses approved email addresses and allows users to set up project groups for conversing, sharing files and managing project progress. or MS Teams (shared online workspace to organise groups and projects, manage messaging and share files) as the answer to enabling real time conversations and building relationships in a better way.

Whilst, we suspect, on the basis of the SLR studies reported, that one’s communication tool is unlikely to ‘cure’ a culture of mistrust within an organisation (rather it is likely that problems will simply be transferred to the new medium), Participant J concurs that moving to more personalised face to face communications is likely to build relationships and engender trust, not least because it removes the insidious audit trailing of email. 

5.4.3 Misinterpretation of email

Email is considered to be ‘poorer’ in richness than other communication media (for example, contains fewer social cues). This means that although it has developed over time to have more social cues embedded within it (such as use of emojis/emoticons - note: pictorial representations of emotion and tone, such as smiley faces, or thumbs-up - to convey tone) communications by email can often be misinterpreted and misunderstood, which some workers appear to worry about more than others, as revealed by Participant K in our sense checking interviews:

“My boss will write an email and I can see him re-reading it 10 times making the smallest tweaks to it and then he'll be like, ‘can you just read through this?’, and he's very particular about every single thing he writes. Whereas... I'm not too worried about exact wording. I'll often chuck in a few emojis rather than writing anything. I always know what the purpose of it is. I guess I'm also subconsciously aware of who the recipient is and their personality so I just naturally just adjust my tone accordingly, so long as I know the person and then if I don’t... I'll just be aware of that.”

The empirical SLR studies provide further evidence that email needs to be carefully crafted to avoid misinterpretation. Nurmi (2011) found that initial difficulties in communication amongst new teams often arose because tone and manner had been misinterpreted from the email text (a finding supported by: Brown and others 2014; O’Kane and Hargie, 2007; and, Ramsay and Renaud, 2012), or because language standards had been variably applied. Our Participant G reminds that email is, “read in the mood of the receiver”. Participant F, in our study reports of the continued misinterpretation of email exchanges with a colleague with whom there had been a breakdown of trust. This might be especially the case when working with people who speak a different language. Participant C in our study reports particular issues in understanding the meaning behind her Nordic colleagues’ emails. Only when meeting those colleagues face to face did the participant manage to clarify the requirements of the project being worked on.

Although one study with a small sample size reports that only 1% of workers have problems with a lack of clarity in the language of email (Thomas and others, 2006), other studies indicate that training workers in the appropriate use of email language, and giving guidance on when - and with whom - to use email, is seen as essential to ensure that trust is not eroded by poor strategies (Pignata and others, 2015; Ramsay and Renaud, 2012).

Twenty-two percent of participants to Fallows’ (2002) survey reported problems with misinterpreting the tone/message of an email, indicating that not all workers are affronted by poor use of email. In our study Participant D reports:

“I have worked with email long enough to know that it's an impersonal communication tool and you can’t take someone's intent always from the email. It can come across the wrong way. I tend to always assume positive intent.” 

This indicates that when trust is present, or when people are personally inclined to see the best in people, then miscommunications can be overcome. However, where trust is not present, strategies can become adopted that are pernicious in promoting a culture of mistrust and misinterpretation, both supported and revealed by an organisation’s use of email. 

5.5 Summary

Across the first key theme of Culture, some of the most salient findings were:

Work critical email cultures

People perceive that email has become critical to their work; without it, people generally believe they could not work as effectively

Active, embedded use of email cultures

People are more likely to engage in a continuous system of checking and processing work email today; high usage in a culture perpetuates and standardises email activity

People report to feeling more in control if they are actively processing and integrating work email throughout the day; active, embedded use of email is also associated with lower levels of perceived and objectively measured overload
Email-free time does not appear to increase work productivity and wellbeing, but does reduce work pace and reactive working

Pressure to respond cultures

People feel a strong pressure to respond quickly to incoming work email, even when the sender does not express this expectation; this can be stressful and exacerbate reactive, high-usage cultures

The culture of trust

Email strategies reflect and impact trust amongst workers. A dearth of trust is found when email use involves:

  • excessive cc-ing
  • delegating responsibility without negotiation
  • ‘broadcasting’ achievements
  • keeping email audit trails
  • ignoring others’ email
  • checking/dealing with email in company
  • avoiding face to face contact
  • micro-management by email

6. Adaption to email use and development

It is apparent from Chapter 5 that the socio-material relationship between email, the worker and the culture in which they operate, mutually evolve the strategies people use to deal with email. The SLR revealed that strategies for dealing with email are being built as a direct response to the changing nature of work, that has, in itself, been brought about by a more embedded and work critical email culture. Theory suggests that people are keen to optimise their work strategies, so that they can work efficiently – gaining productive returns without compromising wellbeing (Frese and Zapf, 1994; Hacker, 1994). As such, by examining the way in which email strategies have been developing over the past 20 years or so, we can understand not only how email as a technology has impacted the way we work, but also how our strategic behaviour has impacted our efficacy as workers in the modern email era.

6.1 Developing effective strategies

Email technology has transformed through a number of stages since 1995 (the earliest cutoff for including studies in our SLR). The dialup era for downloading messages has long been a thing of the past as broadband, and then wifi, followed by 3G/4G functionality, enabled workers to allow email to flow directly to their inbox as soon as it had been sent. This increased accessibility of email has accompanied the explosion in workers now relying on email as the primary means for:

  • communicating
  • managing projects
  • organising events and deadlines
  • co-ordinating activities and relationships (Venolia and others, 2001)

Sometimes, organisations will release policies or guidelines on how best to use email to achieve these ends. At other times, users apply idiosyncratic strategies to negotiate their work via email, in the way that seems easiest and most productive for them, in any given context (Russell and others, 2007).

6.1.1 The evolution of email strategies

Understanding how workers have developed strategies for dealing with email, assists in understanding the extent to which email helps workers to achieve their goals. An early study by Whittaker and Sidner (1997) found a number of issues in the way people were using email to manage their tasks, appropriately manage communications and manage workload. They report a substantial loss in information through ineffective application of strategies across these categories. For example, if the point of an email was not immediately obvious, or if it required a more considered follow-up, then workers tended to leave it in the inbox. Workers reported using ‘cc’ half-way through a communication thread without providing background or context, and failing to include previous threads in a string exchange.

Part of the reason for engaging poor strategies was argued to be a lack of understanding from workers on how to make best use of email software packages. In their 2005 study, Bellotti and others reported that the features and functions of Microsoft Outlook were significantly under-utilised by their sample of knowledge workers. This was further supported by Dabbish and others in 2005, whereby workers were using the inbox as an extensive ‘to do’ list, keeping all postponed email ‘live’ (especially action requests and scheduling content), rather than filing or using flags, codes and other Outlook functions (a finding replicated by Venolia and others, 2001). An early study by Cockburn and others (2001) recommended that workers send email using simple, ‘raw’ text and short email, as this was faster to send and easier to reply to; a suggestion that denies many of the add-ons available to enrich messages in most email software packages. Venolia and others (2001) found that although people used folders to organise their messages in Outlook, they tended to resort to the ‘sent’ items folder to search for messages, again because this was seen to be easier.

Venolia and colleagues also reported that people perceive that they are much better at searching for archived messages than they actually are in practice – based on the functions available in Outlook and other packages. Even when people are aware of the technical functions they can adopt, such functions do not necessarily have the desired effect. An early-use strategy, that did not appear to benefit workers, included the sending of email to multiple end users at once. This was found to be one of the least successful means of guaranteeing a reply (Dabbish and others, 2005).

These early studies reveal that, through a combination of inexperience and ignorance of software functionality, strategies for dealing with email evolve that do not optimise the achievement of work goals.

6.1.2 Experience develops strategies

However, as experience builds, several studies reported that strategies improve. For example, Im (2008) found that approaches for dealing with email developed and improved in project teams over time. In such teams, experience had taught members to enhance specificity, standardisation and co-ordination of activities via email, which enabled better clarity and ease of use. Workers in Bellotti and others's (2005) study developed strategies for managing email by using keywords in subject lines to help organise projects and topics, and grouped messages in the inbox according to theme.

Dawley and Anthony (2003) surveyed software developers in 2003 and found that the longer their participants had used email, the more productive they perceived themselves to be. ‘Power emailers’ in Fallows’ (2002) study used email for much of their work and had embedded it into their daily activities. These power emailers were considered to be ‘veterans’ of the internet, well educated, high performing and highly motivated. Skovholt and Svennevig (2006) report on the development of the cc-strategy in project teams, to promote a simple way of sharing information and enhancing productivity (such as relationship building, encouraging discussion). However, they also revealed how this strategy had some negative outcomes too: being used for broadcasting and back covering.

Further, as the situation changes, people’s strategic use of email is adapted. In a qualitative interview study, Russell and others (2007) found that under a deadline, or when working on important or difficult tasks, people evolved strategies to delay checking, and even ignoring email. However, when feeling bored at work, or when email was central to the task in hand, people increased their checking of and response to their email.

In our interview study, Participant J discussed his personal development of strategies, learned through experience. He revealed that he has allocated time slots for dealing with any incoming email that cannot be actioned within about 2 minutes and had learned to tell contacts not to expect responses in less than 2 days. He also reported that he would not email his manager – preferring instant messenger or face to face contact as he had learned that his manager did not reply quickly enough via email. 

6.1.3 Idiosyncratic strategy use

Of further interest in Russell and others’s (2007) study was the level of idiosyncrasies in people’s strategic behaviour. Few of the sample had received any formal email training and so whilst some norms for responding were emerging, strategic behaviour appeared to have developed based on personal preferences and attitudes. Some workers, for example, had learned to prioritise inboxes accordingto the importance of the message or status of the sender (a finding supported by Dabbish and others, 2005; Dabbish and Kraut, 2006), whilst others insisted on dealing with inbox messages in turn (serial actioning – Venolia and others, 2001) because they believed that no one sender should be seen as more important than another. Whittaker and Sidner (1997) also observed these personalised approaches in their early use participants, who tended to fall into categories of being frequent filers, spring cleaners and non-filers. 

These studies indicate that as people learn about the functions and limitations of email technology, and how these impact their own work practices, this then influences a burgeoning strategic response to email within the context of an individual’s work. From putting self-imposed boundaries on email use and access, to understanding who to contact for an expedient response, these strategies of personal management develop over time for people, and are indicative of experience, effective coping and self-confidence (Nurmi, 2011). 

6.1.4 Formal training and developing efficacious strategies

The investment in email training differs between organisations, and also in terms of the content of such training. Whilst some organisations offer training in email etiquette and appropriate use, others offer training in email software, whilst others offer no training at all. As a result of their research into email interruptions and their disruptive effects, Jackson and others (2003) highlighted that organisations would do well to invest in email training. In particular, they suggested that the strategies that would limit disruptive interruptions and improve time management of email included:

  • using the floating preview pane (to determine whether an email needs to be accessed or deleted without opening)
  • clicking on new envelope icons to enter the inbox (saves time)
  • using the subject line to convey quick messages
  • setting email checks to every 45 minutes

Marulanda-Carter (2013) recommends that the strategy most likely to alleviate strain is engaging in regular filing and clearing of one’s email inbox (based on findings from her study).

Large scale studies of training interventions for improving email use were scarce in the literature sourced in our SLR. A longitudinal self-report survey of 90 participants exposed to email training reported significant benefits (Soucek and Moser, 2010). In particular, people’s knowledge and use of email functions increased, and work performance was enhanced. However, other – potentially more ingrained and cultural – problems remained: the number of superficial or ambiguous email received did not reduce, and nor did email strain.

Disappointingly, the study did not report findings on a change in email volume received (which had been a key problem for the sample). After the first month, Soucek and Moser (2010) report that the impact of the training on strategy change slightly lessened, but that there was still a significant improvement when compared to email use prior to the intervention. This provides some positive findings that formal email training  can have some benefits in the short term. Participant F in our study would concur with this, stating that her strategies changed following formal training in how to manage the inbox. On the other hand, Participant D reports that following training with a well-known email ‘guru’:

“Hasn't changed the way I work... If you have the time to dedicate that amount of time to how you're managing email then I can see it digs people out of a hole, but it doesn't solve the inherent issue with email which is - it's an ineffective communication tool and people don’t use it properly”.

A study of 239 workers by Sevinc and D’Ambra (2010), found that giving people a specific email management tactic significantly reduced perceptions of overload. However, in another interesting study of 416 participants by Huang et al (2011), a formal email training programme resulted in an improvement in people’s perceived control over their email, and self-reported self-efficacy (even after 3 months), but actual time management behaviours were not directly impacted by the training. The authors conclude that it is better to use email training to build a sense of control and competence over email, which will then, in turn create strategy improvements and reduce strain. Indeed, perceptions of competence appear to be important in revealing whether training will work. If people already perceive themselves to be competent at email they will not be receptive to training (Dawley and Anthony, 2003). Further, as Participant D revealed, if one hasn’t the time to put email training into practice it will not be effective.

6.1.5 Management modelling 

One approach to changing or perpetuating strategic behaviour in dealing with email is to encourage management to model the behaviour that the organisation wishes to encourage. How managers deal with their email may be considered to offer an important learning point to workers, in understanding how best to manage their own behaviour, and to follow protocol (however implicit) from the top. 

Higa and others (2000) found that when management valued email as a useful, mediarich and work critical tool, then workers were more positively disposed to it, used it more often, and perceived that they used more productive strategies. Participant C in our study reported on his manager modelling use of new technologies (MS Teams), in an effort to reduce an over-reliant email culture.

Further, in Waller and Ragsdell’s (2012) study they found that managers were more likely to consider that out-of-hours emailing activity was necessary to get their jobs done, and were more likely to engage in such activity. It is noteworthy here that such strategies may be used by managers as the best way to keep on top of their work, even if this is not necessary for other workers; several studies reported that senior personnel and managers receive more email day to day, owing to their exposure to more projects, accessibility via email, and being ‘cc’-d (Dabbish and others, 2005; Fallows, 2002; Mano and Mesch, 2010; O’Kane and Hargie, 2007; Pignata and others, 2015; Waller and Ragsdell, 2012).

Consequently, a manager’s out-of-hours activity may well exacerbate a culture for working beyond normal office hours, if junior staff and other colleagues are aware that their manager uses such an approach. It is also likely to create an out-of-hours pressure to respond (Waller and Ragsdell, 2012), even when more junior members may not need to adopt such a strategy to keep up with their own work. Amongst our interview participants, management modelling of elongated working was observed. Participant H reports that her manager sends her emails out of hours, which has prompted her to remind her manager that - as a more junior colleague - she does not want to be bothered by email when not at work. Participant I also knows that her manager deals with email outside of work hours, but says that the manager does not expect replies – telling staff to stop responding when they are supposed to be off work.

This is fascinating – the ‘do as I say not as I do’ rule. The manager may not explicitly expect a response, but by modelling this behaviour, there may be an implicit pressure for workers to respond and engage similar activity (as indeed was the case with Participant I). Participant E also noted this – the use of absent-presence strategies by her manager, and a culture of absent-presence permeating the work culture.

These studies serve to remind us that workers may model their behaviours on their managers’ email strategies, even when the managers’ strategies are not relevant or appropriate to others’ experiences, and even when told explicitly not to copy what they are observing.

6.1.6 Explicit policies and technology design

The above SLR studies indicate that people develop strategies for dealing with email as a result of experience, structured training and management modelling. However, despite this combination of implicit and explicit mechanisms, workers also appear to be keen to have effective email practices written into published guidance within their organisations, and to have email systems adapted to better meet their needs (Pignata and others, 2015).

Ramsay and Renaud (2012) analysed qualitative interviews from 18 working adults and found that their participants were keen to receive explicit policy guidance on, for example, time frames by which email should be responded to. Participants reported that they needed clear policies in order to feel protected, but also so that they could exert control over how they manage their inboxes and sending/responding strategies. In our study, Participant I was in favour of the use of policies to protect workers, especially with regards to only accessing email in core hours, reducing ‘reply to alls', and encouraging use of alternative methods.

Further, Szostek (2011) provide a range of recommendations from their participants about how email systems need to be redesigned to support productive working and reduce overload. For example, having flexible means for sorting email messages (for example, into more than 1 folder, by name, project, subject line, and so on), and allowing recipients to apply prioritisation codes and temporal overviews of messages. This indicates that some strategies for dealing with email may persist because email technology has yet to catch up with how workers want to arrange and manage their communications.

Of course, as new technologies emerge, so too do associated problems with its use. In an early study of email use via mobile devices, Mazmanian and others (2005) noted many poorly applied strategies of constant checking, reduced reflection, and escalations of problems and commitments, as workers succumbed to the immediate accessibility of their new BlackBerry devices.

This is interesting. It indicates that where workers feel there is a lack of clarity about how email should be used, or when a new development occurs in the application of email, workers may apply maladaptive or idiosyncratic strategies as they try to negotiate the best response. At such times, workers may turn to policy guidance to remove anxiety and enhance control, or may request/need communication tools to be updated to respond to their need to be more effective. 

For example, Participant K in our study reports using Slack (a text, voice or video-based communications tool organised by project or team, and which allows for messaging, file sharing and planning) for instant messaging within the office, because the office is open plan. This renders telephone calls obtrusive to others, but email inappropriate when an immediate reply is required.

Workers are unlikely to be receptive to policy initiatives or technology adaptations if they believe they are already working effectively. This was emphasised by Participant B in our sense checking interviews, who wanted to be able to use his own judgement about how to use email, and not be ‘told’ by the organisation. Further, Participant A did not believe that he needed email training, having used email for many years. However, such a sentiment may be misguided or inconsistently applied.

Participant A acknowledged that he did not have an effective approach for managing email, and at the time of the interview, reported that he had 11881 total messages in the inbox and 4280 unread email (since 2015). Participant C commented that even though he felt overwhelmed by his email (he would read books on how to manage it better and every couple of months tried to get on top of it), he did not want to be given a policy on how to manage email – believing that organisations should respect people’s individual preferences. Later in his interview however, Participant C commented that he would like some policies on when to use the ‘cc’ function.

It seems then that some workers would like policies in the areas that are personally causing them problems, but otherwise would like to be left alone. Ironically, by being left alone to engage one’s own idiosyncratic strategies, an environment with different expectations of email use can emerge for different workers. Whereas, having commonly agreed upon expectations and strategies to deal with one’s myriad of email partners is likely to make it easier to quickly and effectively negotiate emailing relationships, as Sections 5.2.1 (The evolution of an active, embedded email use culture) and 6.1.2 (Experience develops strategies) reveals. Without explicit guidance people may implicitly be influenced by management modelling and experience, which, when flawed, can cause inappropriate strategy use to perpetuate.

6.2 Addictive/automatic/habitual email use

In deploying strategies to deal with work, workers engage in a process of checking that the strategy is working. They do this by examining whether goal achievement is progressing, and adapting strategies when feedback indicates that progress is being hindered (Miller and others, 1960). When strategies are found to optimise the chances of achieving a task goal in a particular situation, the strategy is deployed again when a similar situation, or set of conditions, arise (Frese and Zapf, 1994). Through the process of consistently applying a strategy that is perceived to help goal achievement within a particular context, actions can become automated (Frese and Zapf, 1994; Hacker, 1994; Schonpflug, 1986).

However, if too little attention is paid to the continuation of goal progress, or if the strategy is applied habitually without thought, then the action can lose its purpose and functionality. This can result in the development of dysfunctional strategies, and even addictive behaviours, where people act out of a compulsion or propulsion on the basis of situational cues, rather than because the strategy is purposefully helping to achieve key work goals.

In responding to and managing email, the SLR revealed a number of occasions whereby the deployment of strategies had become automated/habitual and even compulsive, the latter indicating addictive tendencies on the part of the worker. In particular the studies suggested that when email use had become highly embedded in one’s work (and therefore likely to consume major portions of people’s daily work activity), addictive, automatic and habitual behaviours were more likely to emerge (Mazmanian and others, 2005; Waller and Ragsdell, 2012). When such a state arises, addictive or automated behaviours can be perpetuated (Mazmanian and others, 2005) by:

  • a culture that promotes norms for quick responding
  • out of hours working
  • an escalation in commitment 

As such, the link between individual strategy use in response to a technological development (for example the introduction of smartphones) can lead to a shift in expectations and the development of norms that validate and consolidate such strategies beyond a purely functional purpose.

6.2.1 Habitual or automated behaviours

In Im’s (2006) study, whereby over 6000 email messages were tracked and coded over time in a high usage team, we see the development of automatic processing of email. Several strategies became highly standardised, reflecting the team’s increasing consistency in utilising email functions such as subject lines and categorisation of email types. In our sense checking interviews, several participants reported habitual or automatic behaviours that they believed have helped them to become more efficient. Participants H and J group emails by colour coding to deal with all in one go, and use signatures and templates to shortcut actions. Further:

“Flagging is my own automation. I do that automatically for anything that is important. Similarly I chose the inbox that I have on my phone because it's very easy for me to archive things that I don’t need to look at. I love the fact that I can snooze stuff as well. So basically that morning when I'm going through, I can snooze anything that I want to come back to later in the day. So they're my main habits, flagging, archiving, and snoozing” (Participant K).

“I've put a lot of conscious thought into the system. Which folders I've created to file things into and how I do it. So I feel that thinking has been largely done and now it's more routine” (Participant L). Of course, not all automatic behaviours have beneficial outcomes. Sumecki and others (2011) also uncovered how instantaneous email responding, which tended to occur when travelling for business and in high usage workers, was associated with the sending of non-critical work email. In other words, people were susceptible to firing off non-work related email, almost as a habitual response strategy, whenever they received a message.

6.2.2 Addictive or compulsive behaviours

Middleton and Cukier (2006) analysed the strategies of BlackBerry users in their study and found evidence of strategies being deployed compulsively, indicative of addictive tendencies. For example, participants found it difficult to resist the allure of the email alert, even when engaged in face to face meetings. At such times they were compelled to check their mobile device and could become fixated on messages and their responses to these. Equally, evidence of addictive behaviours was  reported by Mazmanian and others (2005) in their study of BlackBerry-users.

Referring to these devices as ‘crackberries’ because of their addictive effects, Mazmanian and others’s participants reported waking up in the early hours of the morning to check for new email, with 90% of participants believing that they had a checking addiction. The checking of email was likened to gambling, where people are compelled to look at new email because one never knows when there may be a rewarding return. Note: this reflects Skinner’s (193) work on conditioned responding as a result of intermittent rewards. However, like the ‘junk[ies]’ (p.18) that they relate to, participants in Mazmanian and others’s study report that they ‘love’ their BlackBerries and would not want to be without them (p.18).

Examining the repercussions of addictive tendencies in email use, Turel and others (2011) conducted a study of 241 participants with access to mobile work email, and concluded that whilst addictive work email behaviours were related to organisational commitment, they generally predicted negative work outcomes. These included perceived work overload and work-family conflict. Generally, the average level of mobile addiction in the sample was relatively low (a mean of 2.57 on a 7-point scale, whereby 7 is highly addicted), but significantly higher scores were achieved by younger people.

This might be explained by Nurmi’s (2011) study that showed how time, confidence and experience helps people to develop boundaries for their email use and reduce compulsive checking. It is also interesting in terms of Fallows’ (2002) and Waller and Ragsdell’s (2012) findings that young people do not segment boundaries between work and home life so clearly as older people; the latter indeed found it more likely that work-family conflict would emerge as a result of addictive mobile use (Turel and others, 2011).

It is important here to note that accessing email out of work hours is not in itself indicative of an addiction. Such a misnomer was applied by Waller and Ragsdell (2012). However, Caplan (2003) refers to addiction to online communication as involving, (i) mood regulation, (ii) cognitive preoccupation, (iii) problematic outcomes and, (iv) compulsive use.

Simply using email at home does not necessitate the presence of such factors, and so addiction should not be implied. On the other hand, Turel and others's (2011) study, along with the findings of Sumecki and others (2011), Middleton and Cukier (2006), and Mazmanian and others (2005), does find evidence of these factors, with the former measuring addiction on a validated scale.

In our sense checking interviews we found evidence of addictive behaviours, especially associated with work extendable technologies (WETs: for example, laptops and smartphones). Participant C reports frequently checking email on his mobile, including out of hours, reporting that he becomes ‘obsessed’ or ‘paranoid’ about missing something. Participant I reports similar tendencies:

“Having [email] available on my personal device: when I'm generally off on Monday, Tuesday, I get a sound notification when an email comes through and I... so the addictive part of me is just having a glance, just looking at what the email is about on the times when I'm off.”

Two of our participants also reported the tendency to show addictive behaviours when working on less important tasks:

“I don’t think I have any addictive tendencies... apart from when I'm bored... I check emails or browse online for interesting articles. Part of my distraction routine” (Participant A).

“If I've got high value work or I've got a high value client that I need to meet face to face with, I will not allow myself to be distracted by email. However, generally, I am.... I wouldn't say I'm addicted to it but it's..., I find I have an insatiable desire to constantly check into it” (Participant F).

6.3 Out-of-hours activity

As noted in Chapter 5 (Culture), when work is busy, and people are engaged in more activities - such as meetings - they often allow their email inboxes to build up, knowing that email is the kind of activity that can be dealt with later. This means that the working day gets extended and results in more and more people dealing with email at home (Barley and others, 2011; Pignata and others, 2015). This has been especially the case since WETs have become commonplace enough to allow workers to connect to work email outside of the usual office location. Today, senior managers and experienced workers argue that being able to access work email out of hours is necessary to get their jobs done (Waller and Ragsdell, 2012), and, as found by Participant D (a global worker) in our sense checking interview, will accept this as part of their role:

“If I want to work in the team I'm in and get the opportunity to work on the stuff they work on it's what I have to... it's just my job.”

Barley and others (2011) found that the more email people process, the longer their work hours become. Of course, in the history of work a proportion of people have always worked beyond their usual office hours (such as working on a presentation or checking over a report); only 25% of people consider that they do more hours since the introduction of email, compared to previously (Fallows, 2002).

However, in the modern email era, it seems that the type of work engaged with out-of-hours is more likely to be email, because this is the type of work that is easier to put off, more portable, and culturally more acceptable than, say, phoning a colleague at home (Barley and others, 2011; Brown and others, 2014; Renaud and others, 2006). According to Waller and Ragsdell (2012) about half an hour a day is spent dealing with work email out-of-hours, with about 55% of workers keeping work email switched on at home (Renaud and others, 2006).

Fallows (2002) differentiated when out of-hours activity tends to occur. Whilst 15% of their out of hours email users checked email when on leave, and 15% checked email before work, the majority checked email in the evenings and on weekends. In our sense checking interviews, Participant K reports how she checks on her email during the daily commute:

“I try and do it as I come in in the morning on the train. I basically go through the emails from the night before. I'll try to respond to as many as I can there and then so that I have a clean slate when I get into work. Anything I can’t do on the train that I need to look at, I'll flag and then when I get in I'll just deal with those straight away.”

Participant C revealed that he engages with work email outside of work hours every day, except on holiday. Working as part of a global team he says that this is necessary, and whilst he finds it annoying that some people want an immediate response from him out-of-hours, he would not want out-of-hours access to email to be removed. Participant C perceives that out-of-hours emailing reduces stress and saves time in the long run.

6.3.1 Out-of-hours emailing and perceptions of work effectiveness

There are varying reported benefits to engaging with email out of hours.

Participants report that email is:

  • less obtrusive to family life compared with other methods of communication (Nurmi, 2011)
  • it allows workers to be flexible in their work day, knowing that time spenton non-work tasks can be made up after hours (Middleton and Cukier, 2006; Pignata and others, 2015; Renaud and others, 2006) 
  • it allows contact with geographically dispersed teams (especially at a global level) (Nurmi, 2011)
  • it helps people get important work done before it is needed the next working day (Waller and Ragsdell, 2012)

In the era before WETs, reports indicate that returning to work after holiday leave could result in a large backlog of messages to process, that could be quite overwhelming (Ingham, 2003; Russell and others, 2007). A concern echoed by Participant H in our sense checking interviews, though not by Participant D:

“I guess I've been working [with email] too long... to be overwhelmed with panic or dread that some people might. I don’t know, [after vacation] I just start going through it looking for the high priority items, those that have come from my manager or senior manager or any other senior level and then just start going through it in priority order... It gets done when it gets done - you can only do so much.”

In today’s globalised economy, it is equally the ‘new day’ inbox that may pose a sense of overload (Nurmi, 2011). Workers who have highly active, embedded use of email, and are more engaged with email as a work critical tool, tend to keep on top of their email at all times (Fallows, 2002); dealing with email out of hours is perceived to be one strategy to reduce the sense of overload that would ensue if email were allowed to build up.

In our sense checking interviews Participant I reported strategies to this effect:

“If I find that by the end of the day I haven't completed any of the tasks that I needed to, to meet some deadlines, I normally take my laptop home and log-in in the evening and respond. That’s quite a normal thing with the team and a lot of colleagues in the department - to send and receive email outside of core working times.”

We also found evidence of the usefulness of group email to deal with tasks that had not been processed by the end of the worker’s shift. In Participant B’s organisation there is no need for workers to take email home with them, as after a team’s shift (Participant B’s team works from 7am to 7pm), if any task requires an email outside of those hours, it is handed to a 24/7 operations team to deal with. If an email comes in when Participant B is not on shift then the sender ‘knows’ it will not be responded to until Participant B’s shift restarts; if it is important then  the operations team will process it. Knowing there is a contingency to deal with new work tasks communicated via email, when a worker is out-of-hours, means that email can be left at the office door and the need to check would only be as a matter of interest, rather than necessity.

6.3.2 Does out-of-hours email activity really reduce strain?

Although dealing with email out of hours may be motivated by a desire to catchup with and keep on top of work tasks (Barley and others, 2011; Middleton and Cukier, 2006; Pignata and others, 2015, Renaud and others, 2006), Sumecki and others (2011) found, in their large scale study that frequently checking of email out of hours did not make a tangible difference to workers’ perceptions of overload. Given that the act of checking might, in itself, be considered work (even if there was no work email to subsequently deal with), it could have been the frequent checking, rather than dealing with email, that maintained the sense of load in their study.

Sumecki and others’s study also suggests that workers are frequently checking email out of hours because they don’t want to miss an important email, indicating that the ‘pressure to respond’ norm, noted in Section 5.3 Pressure to respond, may follow workers beyond the work domain (Mazmanian and others, 2005). Whilst Waller and Ragsdell’s (2012) participants suggested that they did not expect a quick response from colleagues when emailing them out of hours, this may not be communicated to recipients.

A key problem of receiving out of hours email (even if one does not need to reply to it immediately) is that workers will seldom feel disconnected from their work, being continuously accessible (Mazmanian and others, 2005). The ability to psychologically detach from work is necessary to allow personal reserves to recover from work (Flaxman and others, 2012). Mazmanian and others (2005) report that their mobileemail users bemoaned that they never really knew when they were not working anymore, and their lack of downtime resulted in them feeling more stressed. In our study, Participants C and G report that they really value the chance to completely switch off from email when on holiday.

6.3.3 Out-of-hours emailing and work-family conflict

Whilst email may be seen as less intrusive than other methods of communication, there are repeated reports of how it can infringe on the work-home boundary and cause work-family conflict. Spouses and family members are particularly aggrieved when work email accompanies them on vacation, even if the worker feels ‘liberated’ by this (Mazmanian and others, 2005; Middleton and Cukier, 2006). Out-of-hours email activity creates work-family conflict, directly and partly because of its impact on work overload (Turel and others, 2011). This is less often a problem for younger workers, who appear to accept blurred boundaries between work and home life and so are content to allow work email to impact on the home domain and vice versa (Fallows, 2002; Waller and Ragsdell, 2012). As such, it is older workers who appear to suffer most from work-family conflict as a result of mobile work email use (Turel and others, 2011), a concern considering that it is the more experienced workers who tend to spend longer on out of hours work email (Waller and Ragsdell, 2012).

Our sense checking interviews found that younger participants were more relaxed about out of hours emailing and either actively tried to reduce it (such as Participant J) or tried to manage expectations about use. Participant K and L say:

“I try to be good and not do stuff of an evening. And then if I do, I'll be up front about that and say [to my spouse], ‘I'll need to spend an hour’, and set the expectation that I need to do it. Generally I don’t have to do too much out of hours” (Participant K).

“I will try to respond to students in working hours if I can because I don’t want to set up an expectation that if they email at 7 or 8pm that they'll get an answer that evening... It's a case of managing norms and managing expectations... If we talk about work creeping in to home life then it certainly does, but it also affords me a flexibility to get home things done during the day if I need to. So for me it feels like a trade off, flexibility for not maintaining a strong division between home and work... For me it's an integral part of my daily existence, including home life, rather than a set division” (Participant L).

Creating a manageable balance however, appeared to be more of a problem for our part time workers:

“If the phone is on the side then I will check it. That is something that has been raised in terms of work-life balance etc. When you're not at work you don’t need to be doing this but equally it's a bit of a coping mechanism for me in terms of: if I know what I'm coming back to, I can relax a little bit whilst I'm off if, I know what's going on around me...” (Participant G).

“I just feel it's stressful, it is stressful to always feel like you have to have your device close by just in case and you need to respond to something at that time of the evening. It is really stressful” (Participant I).

6.3.4 Resisting out-of-hours activity

Whilst the SLR studies did not explicitly deal with those who resisted out-of-hours emailing, our sense checking interviews revealed that several workers are actively attempting to disengage with email away from work. For example, Participant H does not access work email via her smartphone – mainly because she does not believe she could resist it if out-of-hours work email were to be delivered. She reports that when work intrudes on her life out of hours this makes her anxious. Participant J has deactivated work email notifications on his smartphone and will not respond to email outside of work hours, except in exceptional circumstances. He reports that whilst he used to check email on Sunday evenings before returning to the office, he won’t do that now, although will still come in to work early to deal with email before his colleagues have arrived.

Participant F, meanwhile, reports how the norm for working out of hours can be contagious, despite efforts to resist:

“Even though we have an associate model it's really interesting that if one person starts to operate out of hours the others respond. For example, one of our associates is a mum and she works part-time and does a lot of work on Sunday evening and... I won’t respond, I might see it there, but I won’t necessarily respond until the Monday morning; because that's [her] choice to work on a Sunday evening. But I see other members of the team responding.” 

These studies indicate that whilst many active, engaged email users perceive that dealing with email out of hours is necessary and useful for keeping on top of work, it appears to have become a norm in some work contexts and for some workers, rather than an occasional necessity during high-volume times. As such, the boundaries between work and leisure/home time have become blurred, which seems to be less of a problem for younger workers, but may aggravate work-family conflict, especially for older workers (who are more likely to recall the pre-mobile email era, and who are also more likely to have dependent families). It has also resulted in norms for quick responding and checking to continue into the non-work domain, even if the email sender only intends to clear his or her work tasks, rather than expect an out-of-hours response. As such, despite having evolved as a mean for keeping on top of one’s work, several of the SLR studies report that workers continue to feel overloaded and under stress, by engaging with out-of-hours email activity. Of those who don’t respond out of hours, this seems to require a degree of self-control or active resistance. 

Given the recent reports from mainland Europe of policies and legislation being
introduced to restrict workers access to out of hours email, we were interested in asking our interviewees how they would feel if such regulation were to be applied to their work. Roughly equal numbers of participants reported that they would either ‘not be too bothered’ if out of hours email access was stymied (Participants B, G, H and K), as those who (sometimes vehemently) concluded that they wouldn’t be able to do their job without constant access (Participants D, F and I), especially during the week (Participant D).

“Definitely not, no. It would just... my workload would just struggle, suffer. It would not be manageable to do, not being able to access email readily at any time”. (Participant 7)

Participant F suggested that she might support an out-of-hours restriction if she worked for a company, rather than as self-employed, but in her life as a part-time worker she needed flexibility. Participant L said that she could make it work if email access was restricted out of hours, but that she preferred to retain the current flexibility to work when she wanted. No participant was obviously positive about email access being removed. To confirm our tentative sense checking findings, we would now recommend that a large-scale study be conducted to identify how restricted access policies might impact people’s goals relating both to productivity and wellbeing.

6.4 The impact of strategies on different goals

Across all of the studies returned from the SLR it has been apparent that, in order to negotiate each technological landmark of email application, workers’ strategies have developed to service one or other goal to the detriment of another. For example, a strategy for responding quickly to an email may serve the goal of showing consideration to colleagues, but to the detriment of personal wellbeing (as people feel the pressure to respond). A strategy to store and file email into clear folders and categories may serve the goal of feeling in control, but can make retrieval of old email cumbersome and confusing which may damage the goal of efficiency. The latter problem was reported by Participants C and G in our sense checking interviews. 

This has resulted in researchers referring to the ‘paradox’ of email (O’Kane and Hargie, 2007), the notion that email activity can create as many problems as it solves (Venolia and others, 2001), through the very issue of workers attempting to strategically manage it (Middleton and Cukier, 2006). For example, O’Kane and Hargie (2007) conducted a qualitative study of knowledge workers and concluded that email allowed people to:

  • communicate in a timely, accurate fashion
  • allow permanency in exchanges
  • transcend hierarchies
  • build relationships
  • improve organisational understanding

These benefits to email use were seen to mark email out as an important tool for achieving work goals, and indeed, our sense checking participants report on some of these benefits too, such as building relationships:

"[Email]'s a great introductory tool... very powerful tool to introduce people together. I quite often instigate bringing people together because I've got a lot of people that know me from over the years, I can introduce someone and that then gives them more potential currency/leverage to collaborate" (Participant D).

However, O’Kane and Hargie (2007) also found that email can disadvantage workers in that it:

  • increases task load
  • decreases discussion
  • reduces face to face exchanges (which can weaken relationships, allow people to ‘hide’, and result in misinterpretation)
  • allows people to avoid responsibility and to be non-responsive
  • result in increased strain (through a lack of control and overload)
  • create problems in communicating

The authors report on how these consequences of email use can be both intentional and unintentional and argue that people’s email self-awareness needs to be developed in order to overcome some of these problems.

6.4.1 The development of email paradoxes

An early study by Dawley and Anthony (2003) found that whilst public sector workers found email to be a helpful tool in reducing the number of meetings, improving time management and improving communications, it was also reported to cause problems of work overload as workers had not learned how to integrate it into their working day. Similarly, whilst 100% of Ingham’s (2003) 20 participants reported that email was useful or very useful to their work, almost equal proportions attested that email either had a positive (56%) or adverse (44%) impact on decision making capability. When decision making was impaired this was especially so when the email inbox was backlogged; reducing resources available to make clear and considered decisions.

Large volumes of email appear to have especially contradictory goal benefits. Mano and Mesch (2010) found that higher email volumes were associated with enhanced work effectiveness, but also heightened stress and higher levels of psychological distress in their self-reporting participants. Nurmi (2011) reported similar findings with high volumes of email associated with overcoming ambiguity and uncertainty, whilst having a negative impact on overload. One of our interview participants also acknowledged the contradiction of email stating that whilst it is “quick, timeless, international, and makes you feel connected”, email can also, “generate an expectation of behaviour which is not explicit” (Participant F).

Middleton and Cukier (2006) differentiate between the short term benefits and long term issues of email use. In the short term they identify a range of immediate efficiencies that can be observed with the introduction of email. For example, the benefits of immediacy in exchanges, and ability to reach multiple recipients at the same time can indicate improved work effectiveness, which results in workers developing generally positive perceptions of email as a work critical tool (Whittaker and Sidner, 1997). In Fallows’ study (2002) 86% of participants reported that using email saved them time.

However, Middleton and Cukier (2006) also report the delayed impact of email behaviours on social and cultural outcomes. For example, using email outside of work can have a negative impact on family life, whilst the desire for immediacy can result in problem social behaviours such as absent-presence. Middleton and Cukier (2006) conclude that organisations need to create policies for email use to protect against the longer-term effects that it can have on workers who tend only to focus on short-term solutions. A social behaviour that may have been impacted by email use appears to be the chance for teams to build relationships face to face. Participant I from the sense checking interviews says:

“There have been numerous times with the team where we've tried to put in the diary to have a team lunch on Fridays once a month and just to sit down and talk about [work]... because we tend not to see each other... And just speak and see how the week has gone. But that lunch meeting always gets cancelled as people tend to have too much on, or they need to catch up on email as people generally tend to do that over their lunch break. So [email] does have an impact on the social side.”

6.4.2 Do other communication modes present goal paradoxes?

Although email is seen to have its problems, some researchers assert that it is nevertheless an overall better option than other forms of communication for saving time and promoting clarity. O’Kane and Hargie’s (2007) participants preferred email to face-to-face exchanges, a finding supported by Whittaker and Sidner’s (1997) participants who preferred email to telephone use.

Jackson and others (2003) report on the problems of being interrupted by email and the time taken to respond and recover. However, they also conclude that the interrupting effects of email are less than that created by an incoming telephone call. Wajcman and Rose (2011) would concur. In their study, participants were more likely to be interrupted by face to face exchanges (than by email or telephone) over which they exerted less control, and were faced with a stronger sense of urgency.

Nurmi (2011) report on how email lacks ‘richness’ in contextual cues, compared to face to face or telephone contact, which can cause problems in interpretation (a finding supported by 22% of Fallows’ (2002) participants). However, again, as participants increase their email use they also increased mutual trust, understanding and knowledge, which – combined with the efficiency of email in reaching global teams – resulted in it being perceived as a superior method of communication, despite its drawbacks.

Participant K from the sense checking interviews would concur with this. She commented how email makes it easier to  interface with all of the different parties that she needs to communicate with on a global level. Phone calls were not considered to be expedient when Participant K needs to communicate with people in China and Australia; concluding that email is a superior method for giving easy access to colleagues who ‘aren’t in the same room as you’, whilst allowing you to do your job more quickly and efficiently.

Nurmi’s (2011) participants also reported that face to face meetings could be exhausting, and mediated communication (telephone, Skype and so on) prolonged work hours. Email’s primary shortcoming was reported to be its tendency to overload people because it is used so much, which can create problems in people actually having the time to deal with it (Whittaker and Sidner, 1997). 

Many of the studies compiled under this theme report that the benefits of email to work productivity are profound, and recognised by workers themselves. Whilst this may mean that workers may tend to over-emphasise the positive features of email, which consequently perpetuates its use (Fallows, 2002; Middleton and Cukier, 2006; O’Kane and Hargie, 2007), email does still appear to be seen as superior to face to face and telephone exchanges in a number of contexts. 

Further, whilst workers appear to agree that it can cause misinterpretation, and should not be used for dealing with highly sensitive or complicated matters (Fallows, 2002), researchers argue that many of its drawbacks can be overcome by strategy training (Jackson and others, 2003), promoting self-awareness (O’Kane and Hargie, 2007), and the introduction of guidance policies (Middleton and Cukier, 2006).

6.5 Summary

Across the second key theme of adaptation to email use and development, some of the most salient findings were:

Developing effective strategies

  • in the absence of formal email training, people develop idiosyncratic and personalised strategies that are not always very effective
  • email experience and formal training can (under certain conditions) improve self-confidence. This tends to improve people’s sense of control over work email and their productivity
  • if people believe they are effective emailers, they are less receptive to training, policy initiatives and technology adaptations
  • management modelling is very powerful at impacting email strategies; if a manager is positive and productive in their work email use, this will influence workers’ behaviours and perceptions
  • guidance and policy is most needed where there is ambiguity in work email use (such as response time, etiquette, access out of hours)

Addictive/automated/habitual email use:

  • can develop when: there are norms for quick responding, people keep notifications on, people use work-extendable technologies (such as smartphones)
  • leads to work-family conflict and overload

Out-of-hours activity:

  • when generating more work, we push work email to be dealt with at home; this can create work-family conflict and does not reduce overload
  • there is no strong support for a blanket ‘ban’ on out of hours work email access, people want flexibility but also protective guidance on use

The impact of strategies on different goals:

  • behaviours and strategies (such as out of hours work activity) may positively impact some goals (helps one feel more in control) whilst negatively impacting others (creates work-family conflict).

7. Individual differences in email experience

This final theme outlines how factors pertaining to people – such as their demographics, job role, personality, approach, and perceptions – impact the strategies that they use. It also outlines how the same email context can result in different outcomes for different people, based on the factors listed above.

7.1 Characteristic differences in email activity

Studies returned in the SLR reported on participants working in both commercial and public sector institutions, from high-technology industries to educational establishments, from small start-ups to globally distributed corporations, in both part-time and full-time positions. Despite the fact that Barley and others (2011) concluded that there were no differences between those from different job roles and demographic backgrounds, in their study of how 79 knowledge workers deal with work email, the majority of studies sourced in this SLR would not concur. Across the papers reviewed, evidence consistently found that one’s job role and status, demographic characteristics, and personality, all influence how workers deal with and experience email.

7.1.1 Job role and status

Research into email use generally focuses on the experiences of knowledge workers, with academics and high-technology workers likely to be particularly reported on (perhaps because of the ease with which they can be accessed by researchers). Academics are reported to be less likely to engage in active, embedded email use, compared to non-academics (Pignata and others, 2015), despite the fact that they appear to read and receive more email (Dabbish and others, 2005; Pignata and others, 2015). This is possibly because of a negative attitude associated with their accessibility and desire to accommodate email into their working life (Pignata and others, 2015).

More research is needed here to unpick why academics appear to have these load issues, and how this compares with other occupational groups.

High-technology workers on the other hand appear to be more embracing of email, embedding it within their daily work (Barley and others, 2011; Im, 2008; Sumecki and others, 2011). Studies report that despite having higher email volumes than other occupational groups (Sevinc and D’Ambra, 2010), high-technology workers perceive themselves to be competent in managing and keeping on top of email use (Venolia and others, 2001). Active engagement of effective strategies (Barley and others, 2011; Kalman and Ravid, 2015) and a sense of confidence about email use (Venolia and others, 2001) particularly predict such perceptions; where these are lacking then high-technology workers are just as susceptible to overload and strain.

Mano and Mesch (2010) report that, in a comparison of managers with other staff levels in their study of 354 participants, managers reported sending and receiving the most email. Managers are also more likely to receive personalised email (Bellotti and others, 2005), although other studies report that they receive a high level of the impersonal ‘cc’ (Kimble and others, 1998; Mazmanian and others, 2005). This is potentially welcomed however, as Waller and Ragsdell’s (2012) study found that managers have a stronger ‘fear of missing out’ (FOMO) and so will engage in more out-of-hours work email in order not to miss any work critical information. Similar to managers, Waller and Ragsdell (2012) report that long servers within an organisation consider out-of-hours emailing to be necessary to the job, spend longer engaged in such activity, and again appear to do so out of a FOMO motivation.

Finally, part-time workers were reported in 2 studies to be in receipt of full-time volumes of email, despite their reduced hours (Pignata and others, 2015; Ramsay and Renaud 2012). Two of the part-time participants in our sense checking interviews checked email on their smartphone outside of working hours, and as Participant I outlines, this is because they struggle to keep on top of the proportionately larger volume of email that they receive. Given that part-time workers have more email to deal with when ‘officially’ at work, suggestions have been made either to increase workload allocations for dealing with email for part time workers, or to use email managers to gatekeep incoming messages when part-time managers are away from work (Pignata and others, 2015; Ramsay and Renaud 2012).

7.1.2 Demographic characteristics

Most of the demographics reported refer to the different experiences of older versus younger workers. Younger workers appear to have a more relaxed emailing style (Fallows, 2002; and reported by our Participant K), whereas older workers use email less than younger people (Higa and others 2000; Sevinc and D’Ambra, 2010), and are more likely to think they need email training (Dawley and Anthony, 2003). As noted previously, older workers experience more work-family conflict when they engage email out of hours (Turel and others, 2011). This is likely to be due to older workers having spouses/partners and dependent families; for example more people will be impacted by out-of-hours emailing behaviours (Turel and others, 2011; Waller and Ragsdell, 2012).

Further, work-family conflict is potentially due to the lowered likelihood of older workers embedding email into their normal work practice (and hence why it causes problems when work email is brought into the home: Fallows, 2002). A lack of embeddedness also means that older workers are less susceptible to developing email addictions, compared with younger workers (Turel and others, 2011), although our Participant C reported that younger workers appear to be less ‘stuck’ in email, being more agile with their use of alternative communication media. Active, embedded email use is especially prevalent amongst well-educated and highly paid staff; they are more likely to be found in large corporations and will work longer hours (Fallows, 2002).

There are some comparisons made between the experiences of men and women. Being a female and a parent has no impact on email-related stress and work effectiveness (Mano and Mesch, 2010). This may be balanced out by different strategies for dealing with work email: women spend more time than men checking email, but men engage in more out of hours emailing, owing to FOMO (Waller and Ragsdell, 2012).

7.1.3 Personality

Revealing some of the strongest evidence that it is how we perceive our ability to manage email that impacts our reported ability to manage email, research into personality differences presents a consistent message. In particular self-esteem and self-efficacy appear to play an important role. Self-esteem relates to our subjective opinion of our own self-worth. Those with higher levels of self-esteem feel more in control of their email (Hair and others, 2007) and are less likely to report being overloaded by email (Sevinc and D’Ambra, 2010). Those with high self-esteem are less likely to react immediately to incoming email or feel stressed by it (Hair and others, 2007). Self-efficacy refers to one’s subjective belief in one’s competence and capabilities. Proactive emailers have higher levels of self-efficacy and better email management strategies (Huang and Lin, 2014), with higher levels of email self-efficacy predicting better email time management, and more control over email and work (Huang and Lin, 2014).

Combining self-esteem and self-efficacy (along with locus of control - feeling like you have control over life outcomes - and low neuroticism - being emotionally calm and stable) into a measure of core self-evaluations, Reinke and Chamorro-Premuzic (2014) found that positive core self-evaluations predicted lower reported overload and burnout from email. Worriers, on the other hand, perceive themselves to be more overloaded (exacerbated when their email volume is higher) (Jerejian and others, 2013). Perceiving oneself to have a bigger personal capacity for dealing with email means workers are also less likely to feel overloaded when volumes increase (Sumecki and others, 2011). A lack of capacity was found to be a problem by 2 of the sense checking study participants:

"I don’t think I have the capacity to deal with my emails effectively. I tend to find a lot of times I glance when it's a long email, glance rather than read, and that kind of helps things. But I feel sometimes when you're reading emails really quickly or glancing you tend to miss out on maybe key things. So I don’t feel I'm as effective as I could be if I had less emails to deal with" (Participant I).

"My husband works... in operation services and he doesn't have the capacity to deal with emails, and his strategy is that on every payday he deletes his email box. And if it hasn't been dealt with it goes. He just doesn't have the capacity to deal with the amount of emails he receives. So he deals with it in that way and if it's important it will come back through" (Participant E).

In addition to measurable personality differences, researchers have found that there are individual differences in the management styles adopted to deal with email (Hair and others, 2007; Kalman and Ravid, 2015; Whittaker and Sidner, 1997). On the whole, workers who undertake active management of their email, appear to have a more positive experience of email. Those who keep on top of their email by actively manging the inbox and regularly clearing their email have smaller inboxes, fewer unread messages and faster response times (Kalman and Ravid, 2015). They are better able to deal with high volumes of email (Kalman and Ravid, 2015), perceive that email makes life easier for them (Renaud and others, 2006), and have reduced perceptions of overload (Sumecki and others, 2011). It appears then that if workers believe that they can deal with their email, and see it as central to their work, they are more likely to engage strategies to help them feel in control and less likely to perceive work email as problematic. However, perceptions of email activity and the reality reported with objective measures do not always align, as the next section reports.

7.2 Subjectivity of strain and load

Generally speaking there is a dearth of robust scientific findings that demonstrate how objective measures of email use impact on perceived strain and overload. Most of the studies and surveys returned in the SLR rely on self-report data to ascertain whether people have high email workload or are experiencing strain. This means that if one has a particular mindset or personality (for example high self-esteem/self-efficacy, viewing email as work critical) then perceptions of load and strain may be less, even if objective volumes are high.

Whilst Brown and others (2014) state that perceptions of strain and overload are more important to report than objective figures (because it is how one perceives threats to wellbeing that results in the actual experience of strain, according to the transactional model of stress: Lazarus and Folkman, 1984), only by understanding how the objective reality fits with one’s perceptions can we gain a clearer idea of how the subjective experience impacts stress. And yet, as seen in the studies reported below, this is rarely achieved from the data collected.

For example, a study by Kalman and Ravid (2015) used objective monitoring software to capture actual email volumes and processing mechanisms in over 7,700 workers. The authors found that those who had high volumes of email were able to effectively cope if they adopted strategies for regularly clearing the inbox, responding quickly and processing unread messages.

However, it would have been interesting to understand how objectively measured volumes and strategies impacted workers’ perceptions of strain and load. When objective and subjective ratings are compared, they do not always align. For example, Renaud and others (2006) asked workers to estimate how often they checked their email and compared this with objectively derived software monitoring figures. Workers predicted to check email around once every hour, when in fact it was more like once every 5 minutes, a gross under-estimation. A similar finding, reported below demonstrates a misalignment of objective measures of physiological strain with wellbeing (Marulanda-Carter, 2013).

7.2.1 Workload volumes

Participants in our sense-checking study had very different perceptions of when they would feel overloaded by email volume. For Participants C and D, having over 1000 email in the inbox is too much, whereas, Participants L and F could cope with up to 20 email in the inbox, Participant J with up to 30, and Participants E and K with up to 50. At that point Participant E would diarise some time to deal with and clear their email. Participant L also uses the inbox as a barometer - signalling whether they are trying to handle too much work. When the inbox is spilling over it acts as a gauge that workload needs to be adjusted.

Kimble and others (1998) and Thomas and others (2006) say that it is not simply the amount, length or volume of email that leads to perceptions of load. Rather it is the content of the email (such as the ambiguity of message: Brown and others, 2014) and the tasks inferred that create a sense of overload. Participants A, B, and H our study would concur:

“[I] feel stressed by work in general but the emails are just a small part of that. The emails are just messages, communications. I get a bit despondent sometimes when I discover something from 3 weeks ago that I should have attended to, or I get really annoyed with myself when it's somebody's request to be paid and I'm holding up somebody's money, which is because of my inefficiency of not getting through stuff and it falling so far below my list that I haven't got to it on my ‘Friday-afternoon-search-through-myemails’” (Participant A).

“There’s stress, or pressure, in the job but it doesn’t come through email it comes through the responsibility of putting in a plan to meet a deadline and solving problems, you know, in terms of having a big event we’re involved in and trying to figure out [a] problem – that can be the only element of pressure in the job. It tends not to come from the email...” (Participant B).

“I wouldn't say [I get overloaded] because of my emails; I probably would say because of the tasks that email brings. If it's a quick reply then fantastic. Some of them take longer or are more of an annoyance. So it wouldn't be because of the amount of emails why I'm stressed but probably what the content of the email is” (Participant H).

To further illustrate, the SLR reveals that those who view email as important, who process more of it, and/or who have high interactional complexity in their jobs (for example, the need to communicate and co-ordinate with others more), also appear to experience higher reported email overload (Dabbish and Kraut, 2006) or lowered productivity (Higa and others, 2000). Further, a more complex filing system for email (Dabbish and Kraut, 2006), along with tasks being delegated, requests being made, and shifting email recipients entering/leaving a chain (Thomas and others, 2006), all created a sense of overload.

Sevinc and D’Ambra (2010) report that email volume does not predict overload, when person differences are accounted for. Reinke and Chamorro-Premuzic (2014) would agree. In their study they found that when individual differences in perceptions of subjective load are accounted for, email volume, importance, access and norms are negated as predictors. In particular, those with lower core self-evaluations (see Section 7.1.3, Personality) are also more likely to experience overload and burnout (a measure of excessive, long-term strain).

In another study, Dabbish and Kraut (2006) found that those with high levels of autonomy have lower perceived overload. Further, ‘worriers’ with higher volumes of reported email have higher reported overload (Jerejian and others, 2013). In our sense checking study, Participant D was keen to present himself as ‘in control’ of his email, even though he admits to not having enough time to deal with the volume of email he receives:

“[I am] in control but overwhelmed with the amount of email but yeah in control. I know what I need to do with the email it's just the hours to do it.”

This contrasts with a colleague of Participant A who had finally decided that email use had broken beyond repair. As a result she had asked him not to send her any more email as she had given up on it and now only wanted to be in contact with people via text message. 

Taken together, this research indicates that email content and individual differences all impact perceptions of overload associated with email, to an equal or greater extent than email volume and time records. However, as most of the studies reported collected self-report (for example subjectively valued) information, we would now recommend that future research is needed to compare objectively compiled data on volumes and processing time with perceptions of load, to fully understand the relationships between variables here. 

7.2.2 Strain

The SLR returned fewer studies that examined strain, rather than overload, as a measure of email stress. However, Brown and others (2014) found that reported volumes of email directly predicted email overload, which then went on to predict emotional  exhaustion, as a measure of strain. Using their own measures of work stress, Mano and Mesch (2010) linked ‘stress’ to workers’ self-report data on email use and content. They found that higher volume of email and a greater increase in email volume over time predicted a stress response. Unlike in the case of overload then, it appears that email volume may be more directly associated with a strain response.

However, again, in the above 2 studies strain was self-reported, and not based on objective data. On a very small sample size (N=18) Marulanda-Carter (2013) took physiological measures of stress (blood pressure, cortisol and heart rate) and compared this with self-reported strain (negative wellbeing) in workers when they accessed their email. She found that some employees displayed increased physiological strain during email use, and yet reported low perceived stress levels during the same period, and vice versa. This indicates that using email may increase arousal but not necessarily be interpreted as low wellbeing.

Again, on a very small sample size (N=7) Mark and others (2012) recorded lowered blood pressure when workers were switched off from their email, compared with when it was on. Further research is needed here with larger sample sizes to understand quite how physiological measures relate to both volume and perceived stress. It could be that dealing with email activates people in a positive way, hence why stress was not reported in the former study, and why arousal was low when email was removed in the latter study.

7.3 Summary

On the third key theme of individual differences in email experience, noteworthy findings conclude that there are:

Characteristic differences in email activity

For example, high-technology workers are more embedded, confident and in control in their use of email; young people use email more and have fewer work-family boundary issues; managers process more email

Subjective differences in stress and load

Perceptions of stress and load do not always tally with objective reality; you may think you are coping, but in fact are objectively under strain – and vice versa. 

8. Summary of results

In synthesising the findings from the qualitative, quantitative and mixed methods empirical studies returned from the SLR, alongside the sense checking interviews that we conducted, 3 key themes emerged (comprising 10 sub-themes) that impact people’s strategic use of work email. We can be confident that these themes are relevant to working adults, using work email, and hailing from a range of job roles, organisations and demographic backgrounds. The interaction between these themes suggests, from a socio-material perspective, how people’s strategic use of email has developed and how it may change as technology advances. We suggest that our framework of themes provides a neat way of understanding the key influences on strategic email use, and when applied to the SLR and interviews, has allowed us to structure knowledge about how, why, when and for whom work-email strategies positively and negatively impact different outcomes. This was the central aim of our research.

In this chapter we bring together the findings from Chapters 5 to 7, in order to summarise: (i) when work email may cause problems for people, (ii) when work email has beneficial outcomes for people, (iii) whether there are particular groups that are more or less impacted by issues associated with work email, and, (iv) what strategies are associated with positive and negative outcomes, relating to how people deal with work email.

This is consolidated into 4 sections that present 4 summary tables (‘Table 3 to 6’) to provide an accessible reference point. In ‘Table 7: Key groups of workers who are differently impacted by email use’ we then differentiate the experiences of particular groups in dealing with email, and how this impacts their goals. A summary of the findings presented in these 5 tables is then provided in Section 8.6.1 (a summary of themes), to give an overview regarding how productivity and wellbeing as a whole are impacted by different email strategies for different people.

8.1 The relationship between email strategies and positive wellbeing outcomes

Psychological wellbeing refers to a positive emotional experience that may be reflected in people’s job satisfaction, work engagement, and lack of job stress (such as having control over one’s work and manageable workload). The strategies being used by workers (as reported in the studies returned from the SLR) that were found to have a positive relationship with different facets of wellbeing (see Outcomes column) are outlined in the table below, along with example studies reporting this in the SLR. 

Table 3: The relationship between email strategies and positive wellbeing
outcomes

Positive repercussions for wellbeing. Outcome: Low reported overload

Associated strategy: Using email as a work critical tool
Example study: Sumecki and others, 2011

Associated strategy: Active checking and clearing of the email inbox
Example study: Dabbish and Kraut, 2006; Kalman and Ravid, 2015; Pignata and others, 2015; Renaud and others, 2006

Associated strategy: Implementing training tactics in better email use
Example study: Sevinc and D’Ambra, 2010

Positive repercussions for wellbeing. Outcome: High reported control

Associated strategy: Processing more email
Example study: Barley and others, 2011

Associated strategy: Receiving email training that boosts self-efficacy
Example study: Huang and others, 2011

Associated strategy: Catching up with email outside of working hours
Example study: Middleton and Cukier, 2006; Pignata and others, 2015; Renaud and others, 2006; Wajcman and Rose, 2011; Waller and Ragsdell, 2012

Positive repercussions for wellbeing. Outcome: Low reported strain

Associated strategy: Active email use (filing, responding, etc.)
Example study: Marulanda-Carter, 2013

Positive repercussions for wellbeing. Outcome: High work engagement

Associated strategy: Active, embedded email use
Example study: Fallows, 2002; Turel and others, 2011

Associated strategy: Active smartphone use with work email
Example study: Turel and others, 2011 

8.2 The relationship between email strategies and positive productivity outcomes

We refer to productivity here as outcomes relating to high levels of individual work performance, such as producing outputs that are above the average. Because of its impact on team productivity, outcomes relating to building/fostering working relationships are also considered to be important to worker productivity. The strategies being used by workers (as reported in the studies returned from the SLR) that were found to have a positive relationship with individual work performance and relationship building (see Outcomes column) are outlined in the table below, along with example studies reporting this in the SLR. 


Table 4: The relationship between email strategies and positive productivity outcomes

Positive Repercussions for Productivity. Outcome: High levels of work
performance

Associated strategy: Using email as a work critical tool
Example study: Dabbish and others, 2005; Russell and others, 2007

Associated strategy: Active, embedded email use
Example study: Im, 2008; Mano and Mesch, 2010; Middleton and Cukier, 2006; Nurmi, 2011; Skovholt and Svennevig, 2006

Associated strategy: Quick responding
Example study: Mazmanian and others, 2005; Renaud and others, 2006

Associated strategy: Adapting email strategies as a result of experience
Example study: Bellotti and others, 2005; Dawley and Anthony, 2003; Fallows, 2002; Im, 2008; Skovholt and Svennevig, 2006

Associated strategy: Engaging in email training
Example study: Soucek and Moser, 2010

Associated strategy: Dealing with email out of hours in global work
Example study: Nurmi, 2011

Associated strategy: Managers modelling pro-email behaviours (impacts others)
Example study: Higa and others, 2000

Associated strategy: Employing automatic / shortcut strategies
Example study: Im, 2008

Positive Repercussions for Productivity. Outcome: Effective work relationships

Associated strategy: Quick responding
Example study: Barley and others, 2011; Nurmi, 2011

Associated strategy: Making oneself accessible out of hours
Example study: Mazmanian and others, 2005; Middleton and Cukier, 2006

Associated strategy: Active, embedded email use
Example study: Fallows, 2002; Skovholt and Svennevig, 2006

8.3 The relationship between email strategies and negative wellbeing outcomes

Negative wellbeing refers to higher levels of stress (e.g. feeling overloaded by work, or unable to exert control over one’s job), along with lower levels of work engagement. These outcomes were specified in our SLR protocol (see Appendix 1). The strategies being used by workers (as reported in the studies returned from the SLR) that were found to have a negative relationship with different facets of wellbeing (see Outcomes column) are outlined in the table below, along with example studies reporting this in the SLR.
 


Table 5: The relationship between email strategies and negative wellbeing outcomes

Negative repercussions for wellbeing. Outcome: High reported overload

Associated strategy: Active, embedded email use
Example study: Barley and others, 2011; Dabbish and Kraut, 2006; Mazmanian and others, 2005; Nurmi, 2011

Associated strategy: Infrequently accessing email
Example study: Pignata and others, 2015; Sumecki and others, 2011

Associated strategy: Addictive mobile use (such as constant checking)
Example study: Brown and others, 2014; Dabbish and Kraut, 2006; Kimble and others, 1998; Thomas and others, 2006

Associated strategy: Sending task-laden or ambiguous email content (impacts on others)
Example study: Brown and others, 2014; Dabbish and Kraut, 2006; Kimble and others, 1998; Thomas and others, 2006

Negative repercussions for wellbeing. Outcome: High reported strain

Associated strategy: Email-free time
Example study: Marulanda-Carter, 2013

Associated strategy: Succumbing to a pressure to respond quickly
Example study: Brown and others, 2014; Hair and others, 2007; Mazmanian and others, 2005; Nurmi, 2011; Thomas and others, 2006

Associated strategy: Engaging in out of hours email
Example study: Mazmanian and others, 2005

Negative repercussions for wellbeing. Outcome: Work-family conflict

Associated strategy: Active use of work email outside of work hours
Example study: Mazmanian and others, 2005; Middleton and Cukier, 2006; Turel and others, 2011

8.4 The relationship between email strategies and negative productivity
outcomes

The strategies being used by workers (as reported in the studies returned from the SLR) that were found to have a negative relationship with productivity facets of individual work performance and relationship building (see Outcomes column) are outlined in the table below, along with example studies reporting this in the SLR.

Table 6: The relationship between email strategies and negative productivity outcomes

Negative repercussions for productivity
Outcome: Low levels of work performance

Associated strategy: Sending reactive email (such as quick responding)
Example study: Jackson and others, 2003; Mark and others, 2012; Mazmanian and others, 2005; O'Kane and Hargie, 2011; Sumecki and others, 2011

Associated strategy: Making decisions when email has backlogged
Example study: Ingham, 2003

Associated strategy: Under-utilisation of email software packages
Example study: Bellotti and others, 2005; Cockburn and others, 2001; Dabbish and others, 2005; Venolia and others, 2001

Negative repercussions for productivity. Outcome: Work-family conflict

Associated strategy: Use of absent-presence
Example study: Middleton and Cukier, 2006

Associated strategy: Chasing unread email and applying a pressure to respond on others
Example study: Barley and others, 2011; Ramsay and Renaud, 2012; Skovholt and Svennevig, 2006

Associated strategy: Using cc and bcc functions
Example study: Kimble and others, 1998; Ramsay and Renaud, 2012; Stevens and McElhill, 2000

Associated strategy: Broadcasting work actions (such as in reply-to-all)
Example study: O'Kane and Hargie, 2007; Ramsay and Renaud, 2012

Associated strategy: Keeping email audit trails
Example study: Marulanda-Carter, 2013

Associated strategy: Sending poorly worded email with confusing tone or language
Example study: Brown and others, 2014; Nurmi, 2011; O'Kane and Hargie, 2007; Ramsay and Renaud, 2012

Associated strategy: Delegation of tasks via email without consent / negotiation
Example study: Marulanda-Carter, 2013; O'Kane and Hargie, 2007; Stevens and McElhill, 2000

Associated strategy: 'Hiding' behind email to deal with sensitive and complicated issues
Example study: Fallows, 2002; Pignata and others, 2015; Ramsay and Renaud, 2012

8.5 Key groups of workers who are differently impacted by email use

The strategies adopted by workers can be influenced by individual differences in demographics, job role, and personality. We found that a number of strategies were more or less likely to be used amongst different groups of workers, delineated according to these person characteristics.

Table 7 below outlines some of the groups of workers who were reported on in the SLR as using a specific strategy that differentiated them from their counterparts. These findings should be interpreted in light of Tables 3 to 6, as certain groups of workers may be more or less likely to reap the benefits or rewards of positive wellbeing and productivity, depending  on their likelihood of adopting the relevant strategies.

For example, if younger workers are more likely to engage in embedded email use, they may also be more likely to experience the higher levels of wellbeing and productivity that accompany such strategy use. 

Table 7: Key groups of workers who are differently impacted by email use

Key groups of workers who are differently impacted by email use. Group: Younger workers

Particular email experience: More likely to engage in embedded email use
Example study: Higa and others, 2000; Sevinc and d'Ambra, 2010

Particular email experience: More likely to engage in embedded email use
Example study: Higa and others, 2000; Sevinc and d'Ambra, 2010

Particular email experience: More likely to engage in embedded email use
Example study: Higa and others, 2000; Sevinc and d'Ambra, 2010

Key groups of workers who are differently impacted by email use. Group: Older workers

Particular email experience: Experience greater work-family conflict
Example study: Fallows, 2002; Nurmi, 2011; Turel and others, 2011; Waller & Ragsdell, 2012

Particular email experience: Ask for more email training
Example study: Dawley and Anthony, 2003

Particular email experience: Use email less than younger people
Example study: Higa and others, 2000; Sevinc and D'Ambra, 2010

Key groups of workers who are differently impacted by email use. Group: Managers

Particular email experience: See out of hours email as necessary to do their job
Example study: Waller & Ragsdell, 2012

Particular email experience: Receive a greater volume of email
Example study: Bellotti and others, 2005; Kimble and others, 1998; Mano and Mesch, 2010

Particular email experience: Have a fear of missing out (FOMO)
Example study: Waller & Ragsdell, 2012

Key groups of workers who are differently impacted by email use. Group: High-technology workers

Particular email experience: Perceive themselves to be in control and competent with email
Example study: Barley and others, 2011; Kalman and Ravid, 2015; Venolia and others, 2001

Particular email experience: Embrace the norm that email is work critical
Example study: Fallows, 2002; Mazmanian and others, 2005

Particular email experience: Receive a greater volume of email
Example study: Sevinc and d'Ambra, 2010

Particular email experience: Active, embedded email use
Example study: Barley and others, 2011; Im, 2008; Sumecki and others, 2011

Key groups of workers who are differently impacted by email use. Group: Academics

Particular email experience: Receive a greater volume of email
Example study: Dabbish and others, 2005; Pignata and others, 2015

Particular email experience: Report they are overloaded
Example study: Pignata and others, 2015

Particular email experience: Less likely to have email integrated into their working day
Example study: Pignata and others, 2015

Key groups of workers who are differently impacted by email use. Group: Part-time workers

Particular email experience: Report they are overloaded
Example study: Pignata and others, 2015; Ramsay and Renaud, 2012

Key groups of workers who are differently impacted by email use. Group: High self-worth / Low anxiety personalities

Particular email experience: Experience less email related stress (overload and low control)
Example study: Hair and others, 2007; Huang and Lin, 2014; Jerejian and others, 2013; Sevinc and D'Ambra, 2010, Sumecki and others, 2011; Reinke and Chamorro-Premuzic, 2012

8.6 Overview of findings

The summary tables in this chapter outline the work-email strategies, identified as being specifically related to productivity and wellbeing outcomes, from this research project. This is based on findings from the SLR, and supported by the comments of our sense-checking interviewees. The summary tables allow us to answer the broad research question, “What strategies are used to effectively manage email at work?” and focus on specific outcomes for specific groups. In examining these strategies it is important to consider whether each strategy has both positive and negative repercussions.

For example, recommending a strategy that may increase wellbeing, but to the detriment of productivity is not likely to be useful. Therefore, we summarise all of the strategies with their outcomes in the section below, in order to provide a broad overview about how adopting different email strategies will impact both productivity and wellbeing, and how this may impact different workers.

8.6.1 A summary of the themes that impact the effectiveness of work-email strategies

A culture that views email as work critical and promotes active, embedded use suggests that people will be more positively disposed to cope with higher volumes of email, and - especially if they employ strategies for regularly processing work email – will experience less overload, greater control and greater productivity.

However, norms for quick responding appear to place undue pressure on people. Whilst quick responding may show consideration towards others, its normative use can also create strain as people worry about email backlogs building up.

Careful management of active, embedded use of work-critical email is required because whilst this culture can result in the standardisation of strategies and processes that can promote efficiencies, it can also result in the development of addictive behaviours and infringe on work-home-life balance.

There are, of course, individual differences in the extent to which the above applies. For example, individuals with higher levels of self-esteem and self-efficacy are less likely to experience overload.

High-technology and younger workers incorporate active, embedded email use more seamlessly into their lives.

Managers are more likely to use email out of hours.

To encourage the adoption of effective email strategies, and a culture that supports this, it appears that whilst experience can engender improvements, management modelling and training can be especially effective.

The next chapter (Chapter 9: Learning points and future research) will now offer suggestions about how practitioners and researchers can develop and utilise these findings to benefit organisations and their email workers. 

9. Learning points and future research

This report has demonstrated how email has been integrated into people’s working lives to shape their strategies, work cultures and experiences, to differentially assist them in meeting their goals. By synthesising findings from across an interdisciplinary research domain, and by using a robust, systematic approach to the extraction and analysis of the literature, readers can be confident that the learning points made in this final section of the report are evidence-based and designed to optimise workers’ use of email.

In making our learning points we emphasise that email itself should not be considered as either ‘good’ or ‘bad’ for people, rather it is a tool which can be used either effectively or not. In this way we concur with Participant L from our sense checking interviews:

"Email is a thing. I think perhaps I just have an acceptance of it, I don’t feel like it's something that is fighting me. I feel like my inbox and my emails are a reflection of things that I'm doing, that it's not a thing of itself, it's a byproduct of other things".

We also emphasise that not all workers respond positively to guidance and policies relating to their work practices. If people perceive that they are already managing their email well, then they may be resistant to any of the following suggestions being introduced as explicit policy. However, policy or guidance can serve to offer clarity where idiosyncratic and inconsistent use is currently the norm; this can enable a move towards increased standardisation in approach that can create greater efficiencies in people’s work behaviours. Where workers have already highlighted dissatisfaction or confusion about how to deal with their email, policies and explicit guidance are likely to be more readily adopted.

An alternative, or an addition, to providing explicit guidance is to encourage managers to model the strategies and behaviours that an organisation is keen to promote. The modelling of behaviours can be a very effective way to change the culture of an organisation and allow effective strategies to infiltrate the workforce in a less obvious way.

In the following section we provide our Top 10 learning points (in no particular order) with an associated scenario to illustrate (Note: these are not based on any cases taken from our sense-checking interviews and are purely fictitious). Trainers, practitioners, managers, policy makers and email users may wish to consider implementing any or all of these suggestions with a view to improving people’s email strategies and providing research-led policy. Suggested actions and specific policy recommendations are underlined in each scenario.

9.1 Top 10 Learning Points for Improving Email Strategies

FOR INDIVIDUALS: 

1. Process and clear email whenever it is checked
 
Example scenario: Dan receives over 50 work emails every day. He used to struggle to keep on top of his email, with all of the other tasks and projects he had to attend to, and would leave his email to check at the end of the day. He never quite managed to get a handle on it, and his inbox was continuously at bursting point, leaving him feeling stressed and overloaded on a daily basis. Research shows that regularly checking and dealing with email throughout the working day – can help people feel more in control, allow for effective prioritisation and prevent feelings of email overload.
Learning point: Checking, and then deleting, filing or actioning, email every 45 minutes is recommended to tangibly reduce stress and improve efficiency. 
 

2. Switch off email alerts

Example scenario: Ella works in a high concentration job. Every time she gets a new email it ‘interrupts’ her thought processes and disrupts her activity. Yet, Ella likes to know what is going on and is reluctant to switch her email alerts off, even though research suggests that interruptions to work tasks can be highly disruptive and costly in terms of memory processing and time spent ‘recovering’ from each disruption.

Learning point: To avoid such problems, email researchers suggest switching off alerts, and logging in to email as tasks reach natural break points. That way workers can keep up to date without suffering from the negative implications of interruptions. 

3. Use ‘Delay Send’ function when sending email out of hours

Example scenario: Ricky is a working parent with a full-time job. He has to work flexibly in order to juggle the demands of his job with family life, which means that occasionally he needs to catch up with email in the evening. For Ricky, this is a good time to reply to colleagues and prepare his team for what will be happening the next day. Research shows that receiving work email out of hours can cause feelings of stress for workers.

Learning point: If people like Ricky need to work flexibly out of hours, we suggest that they utilise the ‘delay send’ function so that email can be cleared from their inboxes but is not delivered to email partners (especially subordinates) until the next working day. This means that work-life boundaries are clarified and respected. 

4. Review personal email strategies

Example scenario: Geoff has been using email at work for years. He doesn’t really think about his ‘strategies’ anymore. He seems to be getting by just fine by bashing off replies as soon as email comes in (often via his smartphone) and then filing messages away in one of his (over 100) inbox project folders. Most of what he does with email is pretty habitual these days; he doesn’t have the time to think about doing it any other way. Yet, research suggests that email use can perpetuate a fallacy of freedom and efficacy, when in fact people have become addictive or reactive email users; effectively the ‘purpose’ for using email has gone. Whilst research also attests that developing shortcut and automated strategies can create efficiencies in behaviours, we acknowledge that overuse of habitual strategies can prevent reflection and exacerbate excessive use.

Learning point: Encouraging all workers to reconsider how purposeful their email strategies are (with managers, coaches or trainers) is a key suggestion. 

FOR ORGANISATIONS: 

5. Develop ‘email etiquette’ guidance

Example scenario: Phil does all of his communication by email, so that he has a record of everything anyone has promised or told him they will do. He saves and files any incoming email about team projects, to keep track of who is asking him to do what, and he makes sure he cc’s his boss on all of his project correspondence (especially when taking a team member to task for failing to deliver). Research shows that email exchanges can easily be misinterpreted, especially when email partners do not trust each other. Using email to ‘cover one’s back’ can exacerbate a lack of trust and contribute to breakdowns in communication.

Learning point: Developing email guidance – for example on when to use ‘cc’, how to phrase email, on when other communication tools (including face to face) should be adopted - is one way that organisations can remove some of the uncertainties that often accompany a culture of mistrust. 

6. Remove response time recommendations for replying/dealing with work email

Example scenario: Janet works in an office that has a 24-hour response policy to email. She is an industrious worker and everyone knows that if they need any information then they can email Janet and she will get back to them right away. But Janet struggles to prioritise her own tasks over others’ work demands and frequently works late to ensure that she can meet the response policy rule.

Learning point: We recommend that organisations reconsider and potentially remove guidance regarding expected speed of response to incoming email. Where an expeditious response is needed, for example to meet the demands of customers, then we recommend that team email is used whenever possible. In house, where colleagues require a speedy reply, we would suggest that a different communication medium is adopted (for example face to face or instant messenger style media), whereby a lack of response means the message/communication disappears, rather than builds up. 

7. Support workers during periods of high workload

Example scenario: Now and again Petrov has to close off his email, and all other distractions, to write a report under a tight deadline. He dreads checking in on his email after such periods and it can take weeks to clear the tasks that have accumulated.

Learning point: As email is used as a tool for communicating work tasks, organisations need to allow workers to put contingencies in place to pass on or put off tasks sent by email when other work tasks need to take priority. For example, using ‘out of office’ systems to manage expectations or provide alternative sources of help, setting up ‘rules’ to automatically forward certain email to colleagues, or using team based inboxes, can all help workers ensure that email is used flexibly and purposefully in line with other work demands

8. Provide extra email time for high volume workers

Example scenario: Ameena is a manager who works 3 days a week (Tuesday to Thursday). Much to her family’s disgust, every Monday evening, before returning to work, Ameena has to log on to her work email in order to deal with everything that has come in during her absence. If she didn’t do this, she would spend all of Tuesday morning just getting her email down to normal levels. Our findings suggest that part-time workers are not receiving ‘part-time’ levels of email; in essence the relative volumes they are dealing with can regularly cause them to work outside of contract. The same appears to be true for managers and those dealing with global communications.

Learning point: For fairness and efficiency, and to reduce work-family conflict, we suggest the use of shared/team inboxes, or providing extra workload allocation in contract to deal with email, for such workers.

9. Provide email training

Example scenario: Holly has been working in an office for 5 years since she left school. At no point has she ever received email training. She knows she probably isn’t managing her email very well, but as everyone seems to use email in a different way, it is hard to know who to ask for advice on how to improve. Studies have shown that strategies can change as a result of sustained training. Training that involves optimising the functionality of email systems, and/or learning better email management strategies are especially successful. When workers complete a training programme with a plan that enables them to actively put their new strategies into practice, it helps them to feel more competent and in control of their email. When email self-efficacy improves, the greatest benefits are observed.

Learning point: We recommend that organisations offer explicit and sustained email training to workers that focus not only on how to improve email strategies, but also on how to enhance email self-efficacy.

10. Consider other tools

Example scenario: Kirsty works in an open-plan office and has an international client base. She likes to communicate with colleagues and clients using text-based formats (so as not to disturb her colleagues, and so she can communicate across time zones), but finds email can be cumbersome and slow.

Learning point: We recommend that organisations review the effectiveness of the email system to support the way that workers want to operate in the modern world of work. We found reports of frustrations with, for example, email search facilities, or organising project information. In our research, alternative communication tools such as Slack or Yammer, and the use of shared inboxes, were optimising outcomes for the way that some people work today.

9.2 Future research

A number of areas for future research are likely to be of interest to the research community and practitioners alike. In particular we would like to suggest:

That causal factors involved in active, embedded email use be explored further. How does active, embedded email-use relate to both subjective and objective measures of productivity and wellbeing at work – and does this depend on task type, age, job role? As noted, much of the research accessed in our SLR relied on self-reports regarding wellbeing and productivity, which may be confounded by personalities who are more selfconfident, or potentially less self-aware.

We would also like to see more research into how training and management modelling, relating to specific strategies, impact people’s wellbeing and productivity. Examining such relationships in larger samples, across a wider variety of job types is also to be recommended.

We believe it is also now timely to conduct research into the automation of email strategies. Does automation (especially regarding standardisation) make people more efficient – and at what point might automated strategies become compulsive or addictive and lose their purpose? How, and in what way, does this then impact both wellbeing and productivity?

Finally, given the present movement towards restricting out of hours access to email on the European continent, we recommend that such interventions be systematically monitored and evaluated. In particular, we recommend the use of control groups to study the impact of the intervention of restricted access, and the use of valid measures for both subjective and objective productivity and wellbeing ratings, conducted across industry sectors, job roles, organisational cultures and with both full and part-time workers. By applying a rigorous research approach on a large-scale, researchers will be able to ascertain whether the general ennui or active resistance to restricted access policies (observed in our sense checking study) is well-founded, or part of the fallacy of freedom that email is reported to promote. 

9.3 Overall summary

In using a Systematic Literature Review Approach to assess the body of academic and practitioner literature available, we have been able to apply stringency and scientific rigour to understand the vast array of disparate sources referring to how people deal with work email. By setting clear criteria about studies to be included in this review, and how their quality was to be evaluated, we have examined an overall high calibre of material on how strategic email activity relates to productivity and wellbeing for working adults across a range of job domains.

In synthesising the empirical papers returned from the SLR we adopted an interpretive narrative approach. From this, 3 key themes emerged as influencing the strategies that people use to deal with email today: culture, adaptation to email use and development, and individual differences in email experience.

The interaction between one’s culture and context, coping behaviours that emerge in response to technological developments, and individual differences (relating to personality, demographics, job role and perceptions of load and strain) are framed within a socio-material approach. To verify the themes of the SLR, we conducted sense checking interviews with a range of workers using email across relevant domains (as informed by studies in the SLR).

Research from both phases of the programme, provides a rich source of information about how email is being used today, and the extent to which culture, adaptation to email use and development, and individual differences in email experience affect this. Based on our findings we have provided some key learning points for organisations and individuals. They may now wish to consider these as part of a programme focused on optimising workers’ email use. These learning points are evidence-based and supported by findings from across the fields of psychology, management and HCI research literature.

Moving forwards, our research has demonstrated that whilst email remains an integral part of people’s work experience, new and alternative approaches to communicating at work are beginning to permeate. By considering how the strategies outlined in this study might be transferred or amended in the uptake of new communication technologies, we hope that our 3 key themes provide a useful framework by which this can be assessed. New communication technologies are ever evolving (See Acas’s 2017 report by Patrick Brione), and our response to these, and to existing email tools, will continue to evolve in a process of mutual shaping. Considering how any new technological development will be interpreted in the context of workers’ culture, adaptation to email use and development, and individual differences in email experience, and how this then impacts productivity and wellbeing, will continue to be an important priority to maximise worker’s potential as the digital communication era progresses to each new stage. 

10. References

Barley, SR, Meyerson, DE, and Grodal, S (2011) E-mail as a source and symbol of stress, Organization Science, Vol.22, Issue 4: pp.887 to 906. doi: 10.1287/orsc.1100.0573

Bellotti, V, Ducheneaut, N, Howard, M, Smith, I and Grinter, RE (2005) Quality versus quantity: e-mail-centric task management and its relation with overload, Human-Computer Interaction, Vol.20, Issue 1-2: pp.89 to 138. doi: 10.1207/s15327051hci2001&2_4

Brigham, M and Corbett, J (1997) E-mail, power and the constitution of organisational reality. New Technology, Work and Employment, Vol.12, Issue 1: pages 25 to 35. doi: 10.1111/1468-005X.00020

Briner, RB and Denyer, D (2012) Systematic review and evidence synthesis as a practice and scholarship tool. Handbook of evidence-based management: Companies, classrooms and research. Oxford: Oxford University Press, pages 112 to 129.

Brione, P (2017) Mind Over Machines: New technology and employment relations. Acas research report.

Brown, R, Duck, J and Jimmieson, N (2014) E-mail in the workplace: the role of stress appraisals and normative response pressure in the relationship between email stressors and employee strain, Journal of Stress Management, Vol.21, Issue 4: pages 325 to 347. doi: 10.1037/a0037464

Burn-Calder, A (2014) ‘Ten tips for conquering your email inbox’, The Telegraph 18 July 2014 (viewed June 20 2017)

Caplan, SE (2003) Preference for online social interaction: A theory of problematic Internet use and psychosocial wellbeing. (Author Abstract). Communication Research, Vol.30, Issue 6: page 625. doi: 10.1177/0093650203257842

Cascio, WF (1998) The virtual workplace: A reality now. The Industrial Organizational Psychologist, Vol.37, pages 32 to 36. Available at: (viewed: 20 March 2015) 

Clarke, S and Holdsworth, L (2017) Flexibility in the Workplace: Implications of flexible work arrangements for individuals, teams and organisations. Acas Research Report.

Cockburn, A, Bell, T  and McKenzie, B (2001) Death to the office of the nineties: an HCI perspective on some problems in modern office information systems, Journal of Research and Practice in Information Technology, Vol.33, Issue 1: pages 68 to 82 (viewed: 20 December 2016) (PDF, 15 pages, 265KB)

Collingridge, DS and Gantt, EE (2008) The quality of qualitative research, American Journal of Medical Quality, Vol.23, Issue 5: pages 389 to 395. doi: 10.1177/1062860608320646

Corbin, JM and Strauss, A (1990) Grounded theory research: Procedures, canons, and evaluative criteria, Qualitative Sociology, Vol.13, Issue 1: pages 3 to 21. doi: 10.1007/BF00988593

Dabbish, LA and Kraut, RE (2006) Email overload at work: an analysis of factors associated with email strain, Proceedings of the 2006 20th Anniversary Conference on Computer Supported Cooperative Work. ACM: pages 431 to 440. doi: 10.1145/1180875.1180941

Dabbish, LA, Kraut, RE, Fussell, S and Kiesler, S (2005) Understanding email use: predicting action on a message, Proceedings of the SIGCHI Conference on Human Factors in Computing Systems. ACM: pages 691 to 700. doi; 10.1145/1054972.1055068

Dawley, DD and Anthony, WP (2003) User perceptions of e-mail at work, Journal of Business and Technical Communication, Vol.17, Issue 2: pages 170 to 200. doi:10.1177/1050651902250947

Denyer, D and Tranfield, D (2009) Producing a systematic review, in Buchanan,

DA and Bryman, A (eds.), The SAGE handbook of organizational research methods. London: Sage Publications Ltd, pages 671 to 689

Derks, D, ten Brummelhuis, LL, Zecic, D and Bakker, AB (2014) Switching on and off: Does smartphone use obstruct the possibility to engage in recovery activities? European Journal of Work and Organizational Psychology, Vol.23, Issue 1: pages 80 to 90. doi: 10.1080/1359432X.2012.711013

The Economist (2014) ‘France’s 6pm email ban: Not what it seemed’,14 April

Fallows, D (2002) Email at work, Pew Internet & American Life Project. 

Flaxman, PE, Ménard, J, Bond, FW and Kinman, G (2012) Academics' experiences of a respite from work: effects of self-critical perfectionism and perseverative cognition on postrespite wellbeing, Journal of Applied Psychology, Vol.97, Issue 4: pages 854 to 865. doi: 10.1037/a0028055

France-Presse, A (2016) ‘French win 'right to disconnect' from out-of-hours work emails’, The Telegraph, 31 December (viewed: 5 April 2017) 

Frese, M and Zapf, D (1994) Action as the core of work psychology: a German approach, in Triandis, HC, Dunnette, MD and Hough, LM (eds.), Handbook of industrial and organizational psychology (2nd edition, Volume 4). Palo Alto, CA: Consulting Psychologists Press, pages 271 to 340 

Golden, TD, Veiga, JF and Simsek, Z (2006) Telecommuting’s differential impact on work-family conflict: Is there no place like home? Journal of Applied Psychology, Vol.91, Issue 6: pages 1340 to 1350. doi: 10.1037/0021-9010.91.6.1340

Hacker, W (1994) Action regulation theory and occupational psychology: Review of German empirical research since 1987, The German Journal of Psychology, Vol.18, pages 91 to 120.

Hair, M, Renaud, KV and Ramsay, J (2007) The influence of self-esteem and locus of control on perceived email-related stress, Computers in Human Behavior, Vol.23 Issue 6: pages 2791 to 2803. doi: 10.1016/j.chb.2006.05.005

Higa, K, Sheng, ORL, Shin, B and Figeuredo, AJ (2000) Understanding relationships among teleworkers’ e-mail usage, e-mail richness perceptions and email productivity perceptions under a software engineering environment, IEEE Transactions on Engineering Management, Vol.47, Issue 2: pages 163 to 173. doi; 10.1109/17.846784

Huang, EY, Lin, SW and Lin, SC (2011) A quasi-experiment approach to study the effect of e-mail management training, Computers in Human Behavior, Vol.27, Issue 1: pages 522 to 531. doi: 10.1016/j.chb.2010.09.021

Huang, EY and Lin, SW (2014) How does e-mail use affect perceived control of time? Information & Management, Vol.51, Issue 6: pages 679 to 687. doi: 10.1016/j.im.2014.05.013

Im, HG (2006) In sync over distance: flexible coordination through communication in geographically distributed software development work (Doctoral dissertation) (PDF, 14.2MB), Massachusetts Institute of Technology, Massachusetts Available at: (viewed: 20 December 2016) 

Ingham, J (2003) E-mail overload in the UK workplace, Aslib Proceedings, Vol.55, Issue 3: pages 166 to 180. doi: 10.1108/00012530310472651

Jackson, T, Dawson, R and Wilson, D (2003) Reducing the effect of email interruptions on Employees, International Journal of Information Management, Vol.23, Issue 1: pages 55 to 65. doi: 10.1016/S0268-4012(02)00068-3

Jerejian, ACM, Reid, C and Rees, CS (2013) The contribution of email volume, email management strategies and propensity to worry in predicting email stress among academics, Computers in Human Behavior, Vol.29, Issue 3: pages 991 to 996. doi: 10.1016/j.chb.2012.12.037

Kalman, YM and Ravid, G (2015) Filing, piling, and everything in between: the dynamics of email inbox management, Journal of the Association for Information Science & Technology, Vol.66, Issue 12: pages 2540 to 2552. doi: 10.1002/asi.23337

Kimble, C, Grimshaw, D and Hildreth, P (1998) The role of contextual clues in the creation of information overload, in Avison, D. and Edgar-Nevill, D. (Eds), Matching Technology with Organisational Needs, Proceedings of the 3rd UKAIS Conference, McGraw Hill, Reading, pages 4050 to 412. (PDF, 9 pages, 35KB) Available at: (viewed 21 January 2017) 

Lazarus, RS and Folkman, S (1984) Stress, appraisal and coping. New York: Springer Publishing Company, Inc.

Leiner, BM, Cerf, VG, Clark, DD, Kahn, RE, Kleinrock, L, Lynch, DC, Postel, J, Roberts, LG and Wolff, S (2009) A brief history of the Internet, ACM SIGCOMM Computer Communication Review, Vol.39, Issue 5: pages 22 to 31. doi: 10.1145/1629607.1629613 MailOnline (2016) ‘Are you suffering from Information Overload?’ 7 Dec, 2016. (viewed 20 June, 2017)

Mano, RS and Mesch, GS (2010) E-mail characteristics, work performance and distress, Computers in Human Behavior, Vol.26, Issue 1: pages 61 to 69. doi: 10.1016/j.chb.2009.08.005

Mark, G, Voida, S and Cardello, A (2012) A pace not dictated by electrons: an empirical study of work without email, Proceedings of the SIGCHI Conference on Human Factors in Computing Systems, ACM: pages 555 to 564. Available at: (viewed: 24 January 2017) 

Marulanda-Carter, L (2013) Email stress and its management in public sector organisations (Doctoral dissertation), Available at: (viewed: 20 December 2016) 

Mazmanian, MA, Orlikowski, WJ and Yates, J (2005) Crackberries: The social implications of ubiquitous wireless e-mail devices, Designing ubiquitous information environments: Sociotechnical issues and challenges (pages 337 to 343). Springer US. (PDF, 7 pages, 403KB) (viewed: 6 January, 2017)

Middleton, CA and Cukier, W (2006) Is mobile email functional or dysfunctional? Two perspectives on mobile email usage, European Journal of Information Systems, Vol.15, Issue 3: pages 252 to 260. doi: 10.1057/palgrave.ejis.3000614

Miller, GA, Galanter, E, & Pribram, KH (1960) Plans and the structure of behavior. London: Holt, Rinehart and Winston

Nurmi, N (2011) Coping with coping strategies: how distributed teams and their members deal with the stress of distance, time zones and culture, Stress and Health, Vol.27, Issue 2: pages 123 to 143. doi: 10.1002/smi.1327

O’Kane, P and Hargie, O (2007) Intentional and unintentional consequences of substituting face to face interaction with e-mail: An employee-based perspective, Interacting with Computers, Vol.19, Issue 1: pages 20 to 31. doi: 10.1016/j.intcom.2006.07.008

Orlikowski, WJ (2007) Sociomaterial practices: Exploring technology at work, Organization Studies, Vol. 28, Issue 9: pages 1435 to 1448. doi: 10.1177/0170840607081138

Petticrew, M and Roberts, H (2008) Systematic reviews in the social sciences: A practical guide. Chichester: John Wiley & Sons. 

Pidgeon, N (2000) Grounded theory: theoretical background, in Richardson JTE (ed.), Handbook of qualitative research methods: For psychology and the social sciences. Oxford: Blackwell, pages 75 to 85.

Pignata, S, Lushington, K, Sloan, J and Buchanan, F (2015) Employees’ perceptions of email communication, volume and management strategies in an Australian university, Journal of Higher Education Policy & Management, Vol.37, Issue 2: pages 159 to 171. doi: 10.1080/1360080X.2015.1019121

Ramsay, J and Renaud, K (2012) Using insights from email users to inform organisational email management policy, Behaviour & Information Technology, Vol.31, Issue 6: pages 587 to 603. doi: 10.1080/0144929X.2010.517271

Reinke, K and Chamorro-Premuzic, T (2014) When email use gets out of control: understanding the relationship between personality and email overload and their impact on burnout and work engagement, Computers in Human Behavior, Vol.36: pages 502 to 509. doi: 10.1016/j.chb.2014.03.075

Renaud, K, Ramsay, J and Hair, M (2006) ‘You’ve got e-mail!’... shall I deal with it now? Electronic mail from the recipient’s perspective, International Journal of Human-Computer Interaction, Vol.21, Issue 3: pages 313 to 332. doi: 10.1207/s15327590ijhc2103_3

Robertson, IT, Cooper, CL, Sarkar, M and Curran, T (2015) Resilience training in the workplace from 2003 to 2014: A systematic review, Journal of Occupational and Organizational Psychology, Vol.88, Issue 3: pages 533 to 562. doi: 10.1111/joop.12120

Rojon, C, McDowall, A and Saunders, MN (2011) On the experience of conducting a systematic review in industrial, work, and organizational psychology: Yes, it is worthwhile. Journal of Personnel Psychology, Vol.10, Issue 3: pages 133 to 138. doi: 10.1027/1866-5888/a000041

Rousseau, DM, Manning, J and Denyer, D (2008) 11 Evidence in Management and Organizational Science: Assembling the Field’s Full Weight of Scientific Knowledge Through Syntheses, The Academy of Management Annals, Vol.2, Issue 1: pages 475 to 515. doi: 10.1080/19416520802211651

Russell, E, Purvis, LM and Banks, A (2007) Describing the strategies used for dealing with email interruptions according to different situational parameters, Computers in Human Behavior, Vol.23, Issue 4: pages 1820 to 1837. doi: 10.1016/j.chb.2005.11.002

Saldana, J (2011) The Coding manual for qualitative researchers. London: Sage

Schönpflug, W (1986) Behavior economics as an approach to stress theory, in Appley, MH and Trumbull, R (eds.), Dynamics of stress: Physiological, psychological and social perspectives. New York: Plenum Press, pages 81 to 100

Sevinc, G and D’Ambra, J (2010) The influence of self-esteem and locus of control on perceived email overload, Proceedings of ECIS 2010 Available at: (viewed: 14 February 2017) 

Skinner (1933) cited by: Skinner, M.D. and Aubin, H.J. (2010) Craving's place in addiction theory: contributions of the major models, Neuroscience & Biobehavioral Reviews, Vol.34, Issue 4: pages 606 to 623. doi: 10.1016/j.neubiorev.2009.11.024

Skovholt, K and Svennevig, J (2006) Email copies in workplace interaction, Journal of Computer-Mediated Communication, Vol.12, Issue 1: pages 42 to 65. doi: 10.1111/j.10836101.2006.00314.x

Snape, D, Meads, C, Bagnall, A, Tregaskis, O and Mansfield, L (2016) The What Works Centre for Wellbeing: A guide to our evidence review methods. (PDF, 35 pages, 1.4MB)  (viewed: 8 December 2016)

Soucek, R and Moser, K (2010) Coping with information overload in email communication: evaluation of a training intervention, Computers in Human Behavior, Vol.26, Issue 6: pages 1458 doi: 10.1016/j.chb.2010.04.024

Stevens, GR and McElhill, J (2000) A qualitative study and model of the use of e-mail in organisations, Internet Research-Electronic Networking Applications and Policy, Vol. 10, Issue 4: pages 271 to 283. doi: 10.1108/10662240010342531

Stuart, K (2014) ‘German minister calls for anti-stress law ban on emails out of office hours’, The Guardian, 29 August. (viewed: 5 April 2017) 

Sumecki, D, Chipulu, M and Ojiako, U (2011) Email overload: exploring the moderating role of the perception of email as a ‘business critical’ tool, Journal of Information Management, Vol.31, Issue 5: pages 407 to 414. doi: 10.1016/j.ijinfomgt.2010.12.008

Sutherland, A (2014) Agile but fragile: The changing face of UK homeworking – what works best for whom? Acas policy discussion paper 7/14

Szostek, AM (2011) ‘Dealing with my emails’: Latent user needs in email management, Computers in Human Behavior, Vol.27, Issue 2: pages 723 to 729. doi: 10.1016/j.chb.2010.09.019

Thomas, GF, King, CL, Baroni, B, Cook, L, Keitelman, M, Miller, S and Wardle, A (2006) Reconceptualizing e-mail overload, Journal of Business & Technical Communication, Vol.20, Issue 3: pages 252 to 287. doi: 10.1177%2F1050651906287253

Turel, O, Serenko, A and Bontis, N (2011) Family and work-related consequences of addiction to organizational pervasive technologies, Information & Management, Vol.48, Issue 2–3: pages 88 to 95. doi: 10.1016/j.im.2011.01.004

Unsworth, KL and Clegg, CW (2010) Why do employees undertake creative action? Journal of Occupational and Organizational Psychology, Vol.83, Issue 1: pages 77 to 99. doi: 10.1348/096317908X398377

Venolia, GD, Dabbish, L, Cadiz, JJ and Gupta, A (2001) Supporting email workflow.

Wajcman, J and Rose, E (2011) Constant connectivity: rethinking interruptions at work, Organization Studies, Vol.32, Issue 7: pages 941 to 961.doi: 10.1177/0170840611410829

Waller, AD and Ragsdell, G (2012) The impact of e-mail on work-life balance, Aslib Proceedings, Vol.64, Issue 2: pages 154 to 177. doi: 10.1108/00012531211215178

Walsh, D and Downe, S (2006) Appraising the quality of qualitative search. Midwifery, Vol.22, Issue 2: pages 108 to 119. doi: 10.1016/j.midw.2005.05.004

Whittaker, S, & Sidner, C (1996) Email overload: exploring personal information management of email, Proceedings of the SIGCHI Conference on Human Factors in Computing Systems, pages 276 to 283. doi: 10.1145/238386.238530

Yates, J and Orlikowski, WJ (2002) Genre systems: structuring interactions through communicative norms, Journal of Business Communication, Vol.39, Issue 1: pages 13 to 35. doi: 10.1177/002194360203900102 

11. Appendices

Appendix 1: Strategies for dealing with work email project

Systematic Review Final Protocol

Background to review

Problem statement and problem importance/relevance:

Work related email impacts on workers' ability to achieve their goals. It is important to understand the positive and negative repercussions of this, in terms of how workers’ productivity and wellbeing is affected.

Rationale for the review:

Review the relevant literature to understand how workers are currently dealing with work-related email and the positive and negative repercussions of this, for wellbeing and productivity. This will be examined across a range of contexts, in order to bring some uniformity to the field where the impact of work-related email has been examined from a psychological, management and HCI perspective, with varied results. The review will consolidate themes that have arisen in the literature to date.

Objectives

Precise statement of the review’s primary objectives:

Review literature from psychology, management and HCI academic fields, along with practitioner reports, conference proceedings and other ‘grey’ sources to examine:

1.

how email impacts productivity, performance, strain, goal achievement, wellbeing and engagement

2.

from literature concerning:
a. interruptions
b. overload
c. work-life balance
d. email addiction
e. psychological detachment from work
f. flexible / distributed work / telecommuting.

To focus only on work-related email.

To provide a summary of positive and negative repercussions of work email application across the above domains.

To examine work email in three areas: incoming, outgoing (writing) and management of the system.

Statement of main review question:

What strategies are used to effectively manage email at work?

Note: Strategies are goal-directed actions: the  effective deployment of resources, under a participant’s control, and chosen from other actions that are available to meet the individual’s goals.

Criteria for considering studies for this review (CIMO)

Types of contexts 
Work related email only (not personal or junk email)

Types of interventions 
Management in at least one of three areas: system management, writing and receiving

Types of mechanisms 
Productivity, performance, strain (including stress and overload), goal achievement, wellbeing and engagement

Types of outcomes 
Positive or negative impact on strategies and goals (according to above mechanisms)

Types of studies 
Qualitative and quantitative of an empirical nature (no pure conceptual papers or literature reviews)

Types of designs 
Lab, field study, simulation, ecological study. NB – inclusion/exclusion criteria and quality assessment will ultimately determine whether a study is included

Search strategy for identification of studies

What databases and sources will be searched?

  • PsycINFO
  • Business Source Premier
  • ETHOS
  • Web of Science
  • Conference proceedings (such as CHI, DOP, EAWOP and others) are included in the relevant journals that are included in Business Source Premier. Only the abstract for the presentation will be available
  • CIPD website (for relevant reports)
  • ACAS website (for relevant reports)
  • The Institute for Employment Studies (for relevant reports)

What is the time period? 
1995 to present

What search terms and key words? 
E*mail OR Electronic mail OR
Smartphone AND (in turn)
Interrupt*
Over*load
Work*life balance
Work*family conflict
Addict*
Psycholog* detachment
Tele*commut*
Tele*work
Distribut* work*
Time*manag*
(Note: * wildcard/truncation will be amended to suit particular database requirements)

Will there be language restrictions?
UK/US English 
Will unpublished data be sought? Yes (‘grey literature’)

Eligibility

What are inclusion/exclusion criteria for studies?

Inclusion:

  • published in an English language journal
  • does the study answer the research question?
  • criteria relating to Context, Interventions, Mechanisms, Outcomes – the CIMO framework (Denyer and Tranfield, 2009)
  • context – work-related email; working adults
  • interventions – management of email in at least one of 3 areas; system, writing, and receiving
  • mechanisms – productivity, performance, goal-achievement, wellbeing, strain, and engagement
  • outcomes – positive or negative repercussions on mechanisms

Exclusion:

  • context – non-work-related; retired or voluntary settings (such as non-working adults)
  • interventions – not related to instant messaging, text messaging, or social networking/media
  • mechanisms – exclude if not examining productivity, performance, goal achievement, wellbeing, strain, and engagement
  • outcomes – exclude if not examining positive or negative repercussions on mechanisms

How many reviewers will screen the articles for inclusion/exclusion?

2: One reviewer conducts initial high-level checks, looking at article abstracts. This involves rejecting papers on the basis of: CIMO, replication, not being an empirical study, not conducted with working adults, not written in the English language. The second reviewer then conducts a deep-level check on the remaining papers, by reading the full paper and rejecting articles that do not meet the criteria mentioned above. This is crosschecked at an abstract-level by the first reviewer. As a result of the full paper review, additional ‘cited’ papers, not returned from the initial search (conducted w/c 18/12/16, were identified to be included (January 24th, 2017), as per Rojon and others (2011). These papers are then subject to the same inclusion/exclusion and quality checks as the search-returned papers.

How will reviewer disagreements be resolved?
Discussion 

Will articles be reviewed in a blinded manner?
No

Data collection

How many reviewers will extract data?
2

Exactly what data will be extracted?
Information relating to use of (work) email and strategies used to manage it

How will the reviewers resolve disagreements?
Discussion

What other study data will be collected?
No other data will be collected

Assessment of methodological quality

What instrument or scale or criteria will be used to assess quality?
See Appendix 1a

How many reviewers will assess study quality?
2

How will the reviewers resolve disagreements?
Discussion

How will the quality data be used? 
To assess whether the findings from specific studies are included in the review and if so whether some form of caveat is required

Synthesis

What sort of synthesis (such as aggregation, integration, interpretation, or narrative) will be used and why?

Main form will be an interpretation approach due to the incorporation and comparison of quantitative and qualitative studies and use of coding to extract themes. This will be combined with a narrative approach, especially if policy implications or recommendations are discussed

How will quality of data be incorporated?
When detailing the data from each study, comment will be made as to its quality as necessary

How can data most clearly be represented to address review questions?

Tabular form detailing different strategies used to effectively manage email at work 

Information will include:

  • bibliography (authors, date)
  • study aim and type (for example, RCT, case–control)
  • population (source, eligible and selected)
  • intervention, if applicable (content, intervener, duration, method, mode or timing of delivery)
  • method of allocation to study group (if applicable)
  • numbers of participants in each group at baseline and at follow up (if applicable)
  • outcomes (primary and secondary and whether measures were objective, subjective or otherwise validated)
  • key numerical results (including proportions experiencing relevant outcomes in each group, means and medians, standard deviations, ranges and effects sizes)
  • inadequately reported or missing data

Adapted from Higgins and Green (2008) by Briner and Denyer (2012). Template adapted by the author.

Appendix 2: Quality appraisal methods

The inclusion and exclusion criteria provide a minimum standard of quality for each included study. In addition, an overall quality score (ranging from 1 (low overall quality) to 9 (high overall quality) for each paper was calculated, relating to the clarity of the stated study aim, and appropriateness of Method, Design, Sample, Results and Ethics, to meet the aim (on the criteria below). This follows guidance from Briner and Denyer (2012), Robertson and others (2015) and Rojon and others (2011).

Quality criteria

Study Aim 
Clearly stated – theoretical rationale may be included, but this is not a precursor (for example, to accommodate grey literature)

Study Type 
Qualitative, quantitative or mixed method approach is clearly stated and relevant to the aim

Design 
The data collection methods are appropriate for the type of data required

The measures have been tested and validated to capture the complexity/diversity of experience and illuminate context in sufficient detail

Population 
Is reported and suitable for the purpose of the study

Sample
The sample is sufficiently large to test for the desired impact
The sample is appropriate for the research question
There is an explanation as to why the participants selected were the most appropriate to provide access to the type of knowledge sought by the study

Analysis 
The methods used to analyse the results are appropriate given the data being analysed and the purpose of the analysis?

Key Results
There is a clear exposition of how interpretation led to conclusions?

Missing Data
This is reported and analysed where necessary?

Ethics 
Demonstration of sensitivity to ethical concerns

Questions adapted from Briner and Denyer (2012), Rojon and others (2011), Walsh and Downe (2006), Snape and others (2016). 

Appendix 3: Coding approach (phases 1 and 2) and sample selection (phase 2)

From the SLR (phase 1) spreadsheet, an interpretive narrative synthesis approach (Briner and Denyer, 2012; Rousseau and others, 2008) was used to make sense of the findings from each of the papers. This was achieved by using a structural coding approach, as outlined by Corbin and Strauss (1990), and Saldana (2011). Saldana (2011) refers to coding as involving two stages: (i) decoding to reflect on the study results and decipher the core meaning; (ii) encoding to give meaning a determined and labelled code. 

In this SLR the decoding was independently conducted by the 2 reviewers, and the encoding was consolidated via discussion and agreement by the same 2 reviewers. A ‘working list’ of themes emerged, which, as coding is an iterative process, was reflected upon and adapted as the interviews (phase 2) progressed.

The key encoded themes from phase one were used to generate an interview guide, in order to sense check findings with participants - representing members from key groups, as studied across the SLR papers. We established key criteria against which representative participants would be sought. For example, because several SLR papers studied participants from technology companies, we wanted to ensure that we interviewed participants from technology companies. For each criteria identified from the SLR papers, we ensured that we had at least 2 interviewees in our sample representing that domain. The criteria identified, from which representative participants should be sought, were:

  • commercial corporation employees (N=4)
  • public sector organisation employees (N=4)
  • for balance: Charitable sector employees (N=2) Note: This was included to balance the three main organisational sectors: public, private and not-for-profit, not because charitable organisations were well represented in the SLR. 
  • workers from Technology sector (N=3)
  • workers in Academia (N=2)
  • part-time (PT) workers (N=3)
  • full-time (FT) workers (N=9)
  • workers across global/international boundaries (primary role N=2)
  • Senior Managers (N=3)

We sought to include a balance of men (N=5) and women (N=7), from a range of age groups (21-30: N=3; 31-40: N=3; 41-50: N=4; 51-60: N=1; 61+: N=1), using a range of communication media (including new generation packages such as Yammer, Slack, and Salesforce). All participants needed to be knowledge workers, who used email at work, and were able to access work email both during and after work hours. This was to ensure that the growing trend to access work email beyond the usual constraints of location and hours was available to sample participants.

Questions were generated from the decoded content to be initially presented to the first 6 interviewees. In common with the approach recommended by Corbin and Strauss (1990), a reflective period followed, whereby the 2 reviewers identified whether themes and/or questions needed amending, and to identify further participants that needed to be accessed as part of the sense checking exercise. This is a normal part of a grounded theory approach to qualitative research, whereby the interviewing contributes to conceptual development (Pidgeon, 2000, Saldana, 2011; Unsworth and Clegg, 2010).

After the reflective period, a further 6 interviews were arranged, and the ordering of the questions was altered slightly, with one question being dropped altogether for not garnering relevant information. Again, in common with grounded theory, it must be noted that at no point was the interview guide used as an unalterable ‘script’. This allows for a flexible and exploratory approach, to ensure that understanding of the experienced phenomenon is achieved beyond any presubscribed assumptions (Pidgeon, 2000). 


Appendix 4: Working interview question generator

Participants have signed an informed consent form and read an interview prepping sheet before the interview proper begins.

Following a general introduction and checking that the Participant is happy with the interview instructions….

“Firstly, can I ask you what methods or devices you use at work to communicate with your colleagues and clients?”
Prompts: Email, IM, Phone, Skype, Text, Face-to-face, Others

“Roughly, what proportion of your communication time do you think you spend using each type of method?”

Then ask:

Theme: active, embedded email use

Working Interview Questions:
How involved are you with your email activity on a day-to-day basis?
Prompts: such as regular checking, regular filing/deleting/responding
Do you feel in control of your inbox and what needs to be done with its contents?
Do you allocate time within your work day for dealing with email? (check often and little, or big, occasional dealings)
When you are busy at work, do you allow your email to build up?
When you are busy at work, do you allow other tasks THAT ARE NOT RELATED TO EMAIL (such as meetings, marking, report writing) to build up?
Does your organization provide enough workload allocation for you to deal with email during your working day?


Theme: addictive / automatic / habitual email use

Have you noticed any email behaviours or strategies that have become automatic with use?
Do people use email to ask you for shortcut answers to things that they could find out for themselves?
Do you do this (too)?
Have you noticed any addictive tendencies that you have towards your work email? Describe these…
How do you feel when you have time away from your work email?
How do you feel when you look at your inbox for the first time after returning from time away from work (probe re vacations, part-time work, global work – such as overnight returns, etc. Do they keep on top of it when away?)

Theme: pressure to respond

Do you expect email partners to respond quickly to email that you send? How quickly?
Do you tend to check email on alert? 
If check on alert – do you usually then deal with the email in some way? In what way? Why?
If not checking on alert - why?
Do you feel a pressure to respond quickly to an email? 
Why? (Check if it is requested in the email or part of a policy)
If policy: How do you feel about this policy and how it impacts your responsiveness to email?
Is this self-imposed or imposed by the organisation/culture?
Do you always abide by this policy? If not - when does it change?

Theme: out of hours activity

Do you communicate with work partners outside of traditional working hours?
If yes – using email? Telephone? Text? Skype? Face to face meetings?
Why do you communicate using this method/these methods outside of traditional working hours?
Do your work partners attempt to communicate with you outside of traditional working hours?
If yes – using email? Telephone? Text? Skype? Face to face meetings?
Do you respond to this method/these methods and if so why?
Is there an expectation with your job that you should deal with your email outside of your working hours?

What other aspects of work do you allow to impact on your home/family life? (such as meetings/report writing)
How do you feel about the use of email for out of hours communication, and its impact on wellbeing or productivity?

Theme: the work criticality of email

How critical is email as a tool for getting your job done?
What proportion of the email you send at work is related to your job?
What proportion of the email you receive at work is related to your job?
(If P sends personal email at work cross check with previous set - do they use work email at home?)

Theme: developing effective strategies

Do you find it easy to find old email messages within your inbox and associated files/folders?
Have you received any training in how best to manage, send or receive email?
If yes: prompts for - what impact did this have on your performance/wellbeing/sense of control/self-confidence in dealing with email.
Are you aware of how your manager likes to use email?
Can you describe this? 
Has your manager's approach impacted on you?
In what way?(either use of email or relating to work patterns)
Has email had an impact on the social or organisational culture at your workplace? How?
Has your place of work tried to encourage a culture of email use?
If yes, what does this look like?
Would you like your workplace to have explicit policies for dealing with email?
If yes, what policies would you like to see?
What type of incoming messages are you most likely to prioritise?

Would your normal emailing strategies change as job demands change? Ask for elaboration…

Theme: characteristic differences in email activity

What constitutes as large inbox for you?
How do you feel, and what do you do, when the inbox is large?
Do you think you have more or less of a handle on your email than other people at work? Why?
Do you feel that you personally have the capacity to deal with your incoming email effectively? Why?
Do you ever feel stressed or overloaded by your work email?
Does your experience of stress or overload depend on the tasks afforded by the email – or by the actual length/amount of email received?
Have you developed any strategies for dealing with email that are particular to you, do you think?

Theme: culture of trust

How consciously do you think about how to respond to your email, or how best to deal with your messages?
To what extent do you fire emails out without thinking too much about the purpose of the email?
Have you ever found that you have misinterpreted an email's contents, which has led to some confusion or conflict with the sender? If yes, why - what happened?
Has your use of email encouraged the development of any work relationships or collaborations?
Do you use email to contact people who might otherwise be inaccessible to you?
Do you have to have a relationship of trust with the people with whom you correspond by email?
What happens if you don't have (that) trust?
Do you keep your email as a means of 'covering your back' with certain email partners? 
Do people allocate tasks to you by email that you have not agreed to? If yes, how does that make you feel?

Theme: the impact of strategies on different goals

Tell me about some of the best things about email at work.

Do any of these good points also have negative repercussions?
Note: Subjectivity of stress and load cannot be explicitly addressed in a self-report interview
Finally, if you were not able to access work email outside of normal work hours (such as 8am to 6pm), on vacation or weekends, would this work for you?
THANK AND DEBRIEF. 

Appendix 5: papers returned from the Systematic Literature Review

Author and date: Barley, SR; Meyerson, DE; Grodal, S, 2011
Paper title: E-mail as a source and symbol of stress
Journal: Organization Science
Study type and size: Mixed Method
Key findings: People are accessible out of hours and use different communication devices to achieve that accessibility, but only see out of hours email as the problem. No difference in occupational groups with regard to email use (looked at job role - such as dealing with important customer problems) and also demographics (such as those with children) and found no differences across groups.

Author and date: Bellotti V; Ducheneaut, N; Howard, M; Smith, I; Grinter, RE, 2005
Paper title: Quality Versus Quantity: EMail-Centric Task Management and Its Relation With Overload Human Computer Interaction
Journal: Human Computer Interaction
Study type and size: Mixed Method
Key findings: The inbox as a task management system can be effective if managed well, but can overwhelm if messages are not prioritised, grouped or easily searched.

Author and date: Brown, R; Duck,J; Jimmieson, N, 2014
Paper title: E-mail in the workplace: The role of stress appraisals and normative response pressure in the relationship between email stressors and employee strain 
Journal: Journal of Stress Management
Study type and size: Quantitative 
Key findings: High quantity, poor quality email leads to perceptions of email overload and emotional exhaustion. High normative response pressure moderates the relationship between email ambiguity (stressor) and emotional exhaustion (strain).

Author and date: Cockburn, A; Bell, T; McKenzie, B, 2001
Paper title: Death to the office of the nineties: An HCI perspective on some problems in modern office information systems
Journal: Journal of Research and Practice in Information Technology
Study type and size: Quantitative
Key findings: Raw text is best method for sending short messages (take less time to send and respond).

Author and date: Dabbish, LA, & Kraut, RE, 2006
Paper title: Email overload at work: an analysis of factors associated with email strain
Journal: Proceedings of the 2006 20th anniversary conference on Computer supported cooperative work
Study type and size: Quantitative 
Key findings: Individual differences in what is seen as important, but important email is responded to more quickly and saved.

Author and date: Dabbish, LA, Kraut, RE, Fussell, S, & Kiesler, S, 2005
Paper title: Understanding email use: predicting action on a message
Journal: Proceedings of the SIGCHI conference on Human factors in computing systems
Study type and size: Quantitative
Key findings: Effective email management strategies can reduce feelings of overload and increase task coordination; but email is integral to work, especially work that has high interdependence and task variety. It is important to be able to keep on top of email by checking on a moment by moment basis and keeping the inbox low, to prevent overload.

Author and date: Dawley, DD; Anthony, WP, 2003
Paper title: User perceptions of email at work
Journal: Journal of Business and Technical Communication
Study type and size: Mixed Method
Key findings: Email is positive for productivity but negative for overload outcomes.

Author and date: Fallows D, 2002
Paper title: Email at Work
Journal: Pew Internet & American Life Project
Study type and size: Quantitative
Key findings: The ‘power’ emailer is happy and confident about using email, sees themselves as more efficient but potentially this encroaches on worklife balance (more hours worked)

Author and date: Hair, M, Renaud, KV, & Ramsay, J, 2007
Paper title: The influence of self-esteem and locus of control on perceived email-related stress
Journal: Computers in Human Behavior
Study type and size: Quantitative
Key findings: Driven and relaxed people feel in control of email and see it as a positive tool; stressed people feel out of control and struggle to cope with email

Author and date: Higa, K; Sheng, ORL; Shin, B; Figeuredo, AJ, 2000
Paper title: Understanding Relationships Among Teleworkers' E-Mail Usage, EMail Richness Perceptions and E-Mail Productivity Perceptions Under a Software Engineering Environment
Journal: IEEE Transactions on Engineering Management
Study type and size: Mixed Method 
Key findings: Norms are more important than individual differences in predicting the uptake of email.

Author and date: Huang, EY; Lin, SW; Lin, SC, 2011
Paper title: A quasiexperiment approach to study the effect of email management training 
Journal: Computers in Human Behavior
Study type and size: Quantitative
Key findings: Time management training is less important than self-efficacy training in impacting perceived control and use of email.

Author and date: Huang, EY; Lin, S, 2014
Paper title: How does email use affect perceived control of time?
Journal: Information & Management
Study type and size: Quantitative
Key findings: Personality predicts self-efficacy, time management and control over email use. Involved with direct and mediating effects. Even if you don't have a proactive personality you can be trained to have better email self-efficacy and time management behaviours.

Author and date: Im, HG, 2008
Paper title: In sync over distance: Flexible coordination through communication in geographically distributed software development work
Journal: Dissertation thesis
Study type and size: Qualitative
Key findings: Use of email develops according to the norms of the group to become more purposeful and effective over time.

Author and date: Ingham, J, 2003
Paper title: E-mail overload in the UK workplace
Journal: Aslib Proceedings
Study type and size: Qualitative
Key findings: Email is a positive work tool but can cause overload at certain times (after absence, mailing lists, large inbox).

Author and date: Jackson, T; Dawson, R; Wilson, D, 2003
Paper title: Reducing the effect of email interruptions on employees
Journal: International Journal of Information Management
Study type and size: Quantitative
Key findings: Email is better than telephone at time taken to deal with it. Email a significant temptation but suggests strategies to manage this.

Author and date: Jerejian, ACM, Reid, C, & Rees, CS, 2013
Paper title: The contribution of email volume, email management strategies and propensity to worry in predicting email stress among academics
Journal: Computers in Human Behavior
Study type and size: Quantitative
Key findings: Worrying and email volume predicts email overload.

Author and date: Kalman, YM; Ravid, G, 2015
Paper title: Filing, Piling, and Everything In Between: The Dynamics of E-mail Inbox Management
Journal: Journal of the Association for Information Science & Technology
Study type and size: Quantitative 
Key findings: Move on from Whittaker and Sidner to identify 7 types of email manager (based on longitudinal study of the inbox).

Author and date: Kimble, C; Hildreth, PM; Grimshaw, DJ, 1998
Paper title: The role of contextual clues in the creation of information overload.
Journal: Matching Technology with Organisational Needs, Proceedings of 3rd UKAIS Conference (book)
Study type and size: Mixed Method 
Key findings: Positive and negative repercussions. Report a low volume of email but large proportion of non-critical email

Author and date: Mano, RS; Mesch, GS, 2010
Paper title: E-mail characteristics, work performance and distress
Journal: Computers in Human Behavior
Study type and size: Quantitative
Key findings: Email is work critical and improves work performance (quicker checking improves effectiveness), but there are trade-off costs in that more email leads to heightened stress.

Author and date: Mark, G; Voida, S; Cardello, A, 2012
Paper title: A Pace Not Dictated by Electrons: An Empirical Study of Work Without Email
Journal: Proceedings of the SIGCHI Conference on Human Factors in Computing Systems
Study type and size: Mixed Method 
Key findings: Without email we can be more strategic, focused, relaxed in pace and less stressed, but it does not reduce workload or enhance team productivity.

Author and date: Marulanda-Carter, L, 2013
Paper title: Email stress and its management in public sector organisations 
Journal: N/A (thesis)  
Study type and size: Mixed Method 
Key findings: Higher physiological response during email activity compared to other activity but statistical significance not seen, and not related to perceived stress. Email free time doesn't alleviate stress.

Author and date: Mazmanian, MA; Orlikowski, WJ; Yates, J, 2005
Paper title: Crackberries: The social implications of ubiquitous wireless email devices
Journal: Designing ubiquitous information environments: Sociotechnical issues and challenges (book)
Study type and size: Qualitative
Key findings: We love our smartphones, but the paradox of email means that to feel connected and on top of your work out-of-hours, you must disconnect from family and relaxation time and creates more work in a self-perpetuating cycle.

Author and date: Middleton, CA; Cukier, W, 2006
Paper title: Is mobile email functional or dysfunctional? Two perspectives on mobile email usage. 
Journal: European Journal of Information Systems
Study type and size: Qualitative
Key findings: Email can create antisocial but multitasking behaviour; email has a distracting alert but means workers can be immediately responsive. Research needs to address the tendency for people to downplay the negatives of email.

Author and date: Nurmi, N, 2011
Paper title: Coping with Coping Strategies: How Distributed Teams and Their Members Deal with the Stress of Distance, Time Zones and Culture 
Journal: Stress and Health 
Study type and size: Qualitative
Key findings: Cross-culturally email helps build teams, reduce ambiguity and share knowledge, but causes problems with work-life balance, overload and misinterpretation

Author and date: O'Kane, P; Hargie, O, 2007
Paper title: Intentional and unintentional consequences of substituting face to face interaction with e-mail: An employee-based perspective
Journal: Interacting with Computers
Study type and size: Qualitative
Key findings: Using email in preference to f2f has both intentional and unintentional consequences in the positive and negative direction.

Author and date: Pignata, S; Lushington, K; Sloan, J; Buchanan, F, 2015
Paper title: Employees’ perceptions of email communication, volume and management strategies in an Australian university.
Journal: Journal of Higher Education Policy & Management
Study type and size: Mixed Method 
Key findings: Good email management (checking, filing etc.) is associated with less overload. Email management needs to be part of official workload and training.

Author and date: Ramsay, J; Renaud, K, 2012
Paper title: Using insights from email users to inform organisational email management policy
Journal: Behaviour & Information Technology
Study type and size: Qualitative
Key findings: Reflects similar findings to Renaud and others, re control, protection (support) and need for policy/guidance

Author and date: Reinke, K; Chamorro-Premuzic, T, 2014
Paper title: When email use gets out of control: Understanding the relationship between personality and email overload and their impact on burnout and work engagement
Journal: Computers in Human Behavior
Study type and size: Quantitative
Key findings: Email characteristics are less predictive of overload than the way in which we cope with life (Core Selfevaluations).

Author and date: Renaud, K; Ramsay, J; Hair, M, 2006
Paper title: You've got email!... shall I deal with it now? Electronic mail from the recipient's perspective
Journal: International Journal of HumanComputer Interaction
Study type and size: Quantitative
Key findings: Email fares well against other communications media and is embedded in our work; we expect our responses to be quicker than that of our recipients.

Author and date: Russell, E; Purvis, L; Banks, A, 2007
Paper title: Describing the strategies used for dealing with email interruptions according to different situational parameters
Journal: Computers in Human Behavior
Study type and size: Mixed Method 
Key findings: When we have control over email we choose strategies that are most efficient for the current situational parameters.

Author and date: Sevinc, G, & D’Ambra, J, 2010
Paper title: The influence of self-esteem and locus of control on perceived email overload 
Journal: Proceedings of ECIS 2010
Study type and size: Quantitative
Key findings: Worrying tendencies and email volume lead to overload.

Author and date: Skovholt, K; Svennevig, J, 2006
Paper title: Email Copies in Workplace Interaction 
Journal: Journal of ComputerMediated Communication
Study type and size: Mixed Method
Key findings: CC has its problems but CC is a strategic tool for managing work tasks and relationships

Author and date: Soucek, R; Moser, K, 2010
Paper title: Coping with information overload in email communication: Evaluation of a training intervention
Journal: Computers in Human Behavior
Study type and size: Qualitative
Key findings: Despite lack of clarity on how email volume is measured, the authors report that training can improve perceptions of use, plus knowledge and application. Email strain is not impacted by training.

Author and date: Stevens, GR; McElhill, J, 2000
Paper title: A qualitative study and model of the use of e-mail in organisations
Journal: Internet ResearchElectronic Networking Applications and Policy
Study type and size: Mixed Method
Key findings: Electronic bedlam will result if organisations apply email without having a strategy for its use.

Author and date: Sumecki, D; Chipulu, M; Ojiako, U, 2011
Paper title: Email overload: Exploring the moderating role of the perception of email as a 'business critical' tool
Journal: Journal of Information Management
Study type and size: Quantitative
Key findings: By reducing the number of non-critical emails sent this will directly reduce and also indirectly (as lack of criticality results in perceptions of load). Recommend keeping email as a business critical tool and keeping on top of it.

Author and date: Szostek, AM, 2011
Paper title: 'Dealing with my emails': Latent user needs in email management
Journal: Computers in Human Behavior
Study type and size: Qualitative
Key findings: Being able to annotate email, have informative needs in email management overviews of the inbox that consider timings and priorities, and having multiterm search functions would improve people's inbox management.

Author and date: Thomas, GF; King, CL; Baroni, B; Cook, L; Keitelman, M; Miller, S; Wardle, A, 2006
Paper title: Reconceptualizing E-Mail Overload. 
Journal: Journal of Business & Technical Communication
Study type and size: Mixed Method 
Key findings: Overload doesn't come from problems in how email is written, or its length, but in the tasks and actions that stem from it.

Author and date: Turel, O; Serenko, A; Bontis, N, 2011
Paper title: Family and work-related consequences of addiction to organizational pervasive technologies 
Journal: Informational and Management
Study type and size: Quantitative
Key findings: Mobile email addiction is pervasive and has a substantial negative impact on family life.

Author and date: Venolia, GD, Dabbish, L, Cadiz, JJ and Gupta, A, 2001
Paper title: Supporting email workflow 
Journal: Microsoft Research
Study type and size: Mixed Method 
Key findings: The design of systems can facilitate effective strategy use. People aren't as capable as they think they are, the system design lets people down.

Author and date: Wajcman, J, & Rose, E, 2011
Paper title: Constant Connectivity: Rethinking Interruptions at Work
Journal: Organization Studies
Study type and size: Mixed Method
Key findings: Email today is an essential part of work, not an interruption/add-on, and is thoroughly embedded in how we choose to deal with and move between our tasks.

Author and date: Waller, AD; Ragsdell, G, 2012
Paper title: The impact of e-mail on work-life balance
Journal: Aslib Proceedings
Study type and size: Mixed Method 
Key findings: When email is work critical it is more likely to impact out of hours (especially for managers and long servers) and people feel that this means they are missing out on family/leisure time (though young people feel this less).

Author and date: Whittaker, S; Sidner, C, 1997
Paper title: Email overload: Exploring personal information management of email
Journal: Culture of the Internet (book)
Study type and size: Mixed Method 
Key findings: Email has functions beyond original purpose and people use strategies to differentially manage this.

12. Acknowledgements

Grateful thanks to Marc Fullman, the research assistant for this project.

Thank you to Professors Tom Jackson and Kevin Daniels for providing a review of the research report, and for their ongoing assistance in developing and improving the research protocol.

Our gratitude and appreciation is also extended to all participants who took part in the sense checking interviews, and to all members of our Systematic Literature Review (SLR) advisory group.

We thank and acknowledge Acas for funding this research, and particularly appreciate the contribution, suggestions and support offered by Rachel Pinto.